#840 NOR Gate with NAND Logic
Demonstrating how a NOR gate may constructed solely from NAND gates.

Notes
The NAND boolean function has the property of functional completeness, meaning that any Boolean expression can be expressed with an equivalent expression using only NAND operations.
The NAND Truth Table:
| A | B | Q |
|---|---|---|
| 0 | 0 | 1 |
| 0 | 1 | 1 |
| 1 | 0 | 1 |
| 1 | 1 | 0 |
The NOR Truth Table:
| A | B | Q |
|---|---|---|
| 0 | 0 | 1 |
| 0 | 1 | 0 |
| 1 | 0 | 0 |
| 1 | 1 | 0 |
A NOR gate is an OR gate with an inverted output.

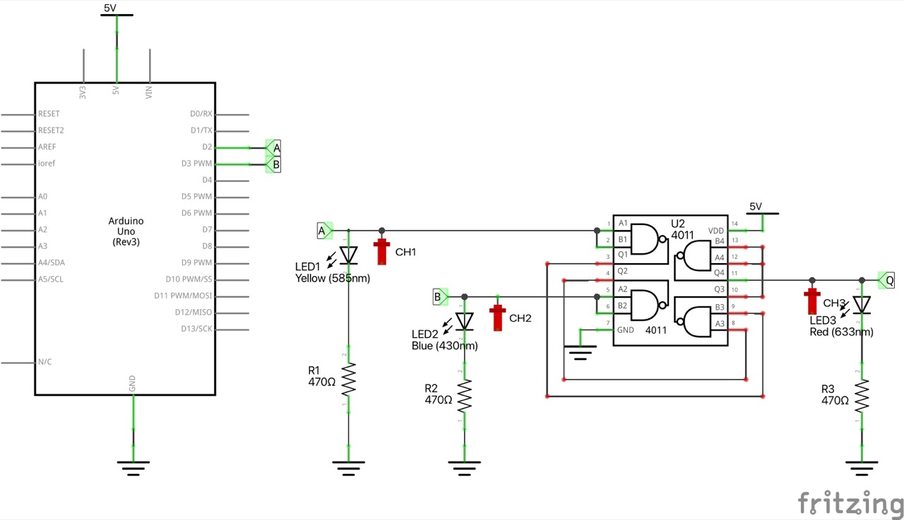
Circuit Design
Designed with Fritzing: see NOR.fzz.
To demonstrate an OR gate made from NAND gates, I have the circuit constructed on a breadboard using the CD4011 Quad 2-Input NAND Buffered B Series Gate.
An Arduino is used to automate a demo cycle of inputs.
Inputs and outputs are indicated with LEDs, and captured with an oscilloscope.



The Sketch
See NOR.ino.
The sketch simply automates the A, B inputs, cycling through all 4 possibilities.
Test Results
Here’s a scope trace capturing all 4 states, and demonstrating the the output is correct as expected. Traces are offset vertically for clarity.
- CH1 (yellow): input A
- CH2 (blue): input B
- CH3 (red): output Q
