#841 NOT Gate with NAND Logic
Demonstrating how a NOT gate may constructed solely from NAND gates.

Notes
The NAND boolean function has the property of functional completeness, meaning that any Boolean expression can be expressed with an equivalent expression using only NAND operations.
The NAND Truth Table:
| A | B | Q |
|---|---|---|
| 0 | 0 | 1 |
| 0 | 1 | 1 |
| 1 | 0 | 1 |
| 1 | 1 | 0 |
The NOT Truth Table:
| A | Q |
|---|---|
| 0 | 0 |
| 1 | 1 |
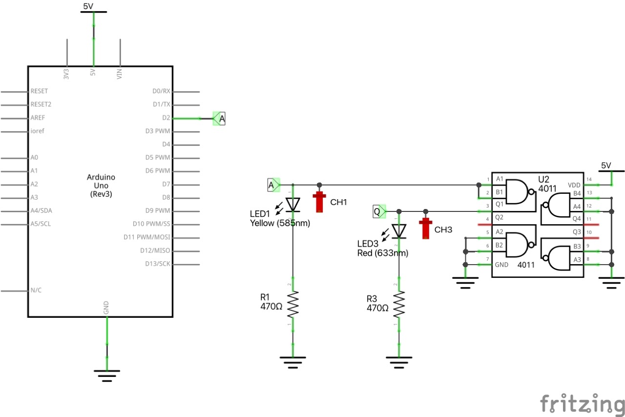
A NOT gate is made by joining the inputs of a NAND gate together. Since a NAND gate is equivalent to an AND gate followed by a NOT gate, joining the inputs of a NAND gate leaves only the NOT gate.

Circuit Design
Designed with Fritzing: see NOT.fzz.
To demonstrate a NOT gate made from NAND gates, I have the circuit constructed on a breadboard using the CD4011 Quad 2-Input NAND Buffered B Series Gate.
An Arduino is used to automate a demo cycle of inputs.
Inputs and outputs are indicated with LEDs, and captured with an oscilloscope.



The Sketch
See NOT.ino.
The sketch simply automates the A input, cycling through all 2 states.
Test Results
Here’s a scope trace capturing all 2 states, and demonstrating the the output is correct as expected. Traces are offset vertically for clarity.
- CH1 (yellow): input A
- CH2 (blue): input B (unused)
- CH3 (red): output Q
