Fork me on GitHub

Project Notes

#845 DEMUX Gate with NAND Logic

Demonstrating how a DEMUX gate may constructed solely from NAND gates.

Build

Notes

A demultiplexer performs the opposite function of a multiplexer: It takes a single input and channels it to one of two possible outputs according to a selector bit that specifies which output to choose.

The DEMUX Truth Table:

IN SEL Output A Output B
0 0 0 0
1 0 1 0
0 1 0 0
1 1 0 1

An DEMUX gate can be made with NAND gates as follows:

and-with-nand

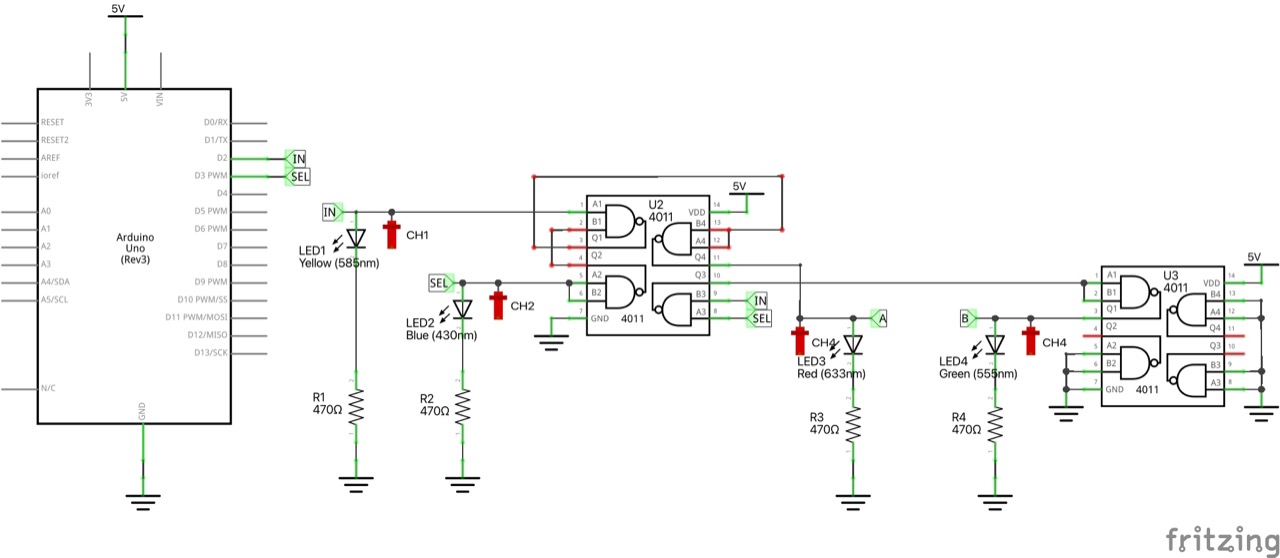
Circuit Design

Designed with Fritzing: see DEMUX.fzz.

bb

schematic

bb_build

The Sketch

See DEMUX.ino.

The sketch simply automates the Input, Select signals, cycling through all 4 possibilities.

Test Results

Here’s a scope trace capturing all 4 states, and demonstrating the the output is correct as expected. Traces are offset vertically for clarity.

  • CH1 (yellow): Input
  • CH2 (blue): Selector
  • CH3 (red): Output A
  • CH4 (green): Output B

scope

Credits and References

About LEAP#845
Digital LogicNAND LogicCD4011

This page is a web-friendly rendering of my project notes shared in the LEAP GitHub repository.

Project Source on GitHub Return to the LEAP Catalog
About LEAP

LEAP is my personal collection of electronics projects - usually involving an Arduino or other microprocessor in one way or another. Some are full-blown projects, while many are trivial breadboard experiments, intended to learn and explore something interesting.

Projects are often inspired by things found wild on the net, or ideas from the many great electronics podcasts and YouTube channels. Feel free to borrow liberally, and if you spot any issues do let me know or send a pull-request.

NOTE: For a while I included various scale modelling projects here too, but I've now split them off into a new repository: check out LittleModelArt if you are looking for these projects.

Project Gallery view the projects as an image gallery Notebook reference materials and other notes Follow the Blog follow projects and notes as they are published in your favourite feed reader