#845 DEMUX Gate with NAND Logic
Demonstrating how a DEMUX gate may constructed solely from NAND gates.

Notes
A demultiplexer performs the opposite function of a multiplexer: It takes a single input and channels it to one of two possible outputs according to a selector bit that specifies which output to choose.
The DEMUX Truth Table:
| IN | SEL | Output A | Output B |
|---|---|---|---|
| 0 | 0 | 0 | 0 |
| 1 | 0 | 1 | 0 |
| 0 | 1 | 0 | 0 |
| 1 | 1 | 0 | 1 |
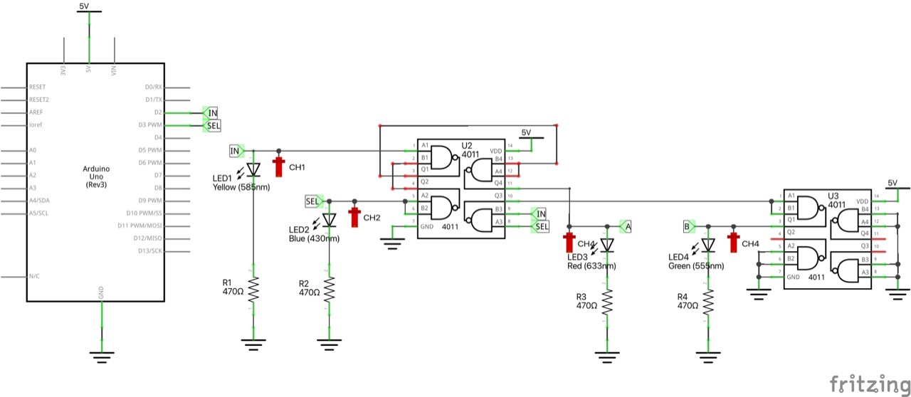
An DEMUX gate can be made with NAND gates as follows:

Circuit Design
Designed with Fritzing: see DEMUX.fzz.



The Sketch
See DEMUX.ino.
The sketch simply automates the Input, Select signals, cycling through all 4 possibilities.
Test Results
Here’s a scope trace capturing all 4 states, and demonstrating the the output is correct as expected. Traces are offset vertically for clarity.
- CH1 (yellow): Input
- CH2 (blue): Selector
- CH3 (red): Output A
- CH4 (green): Output B
