Fork me on GitHub

Project Notes

#843 XNOR Gate with NAND Logic

Demonstrating how an XNOR gate may constructed solely from NAND gates.

Build

Notes

The NAND boolean function has the property of functional completeness, meaning that any Boolean expression can be expressed with an equivalent expression using only NAND operations.

The NAND Truth Table:

A B Q
0 0 1
0 1 1
1 0 1
1 1 0

The XNOR Truth Table:

A B Q
0 0 1
0 1 0
1 0 0
1 1 1

An XNOT gate can be constructed by simply inverting the output of an XOR gate. This construction has a propagation delay four times that of a single NAND gate.

xnor-xor-with-nand

An improved design entails a propagation delay three times that of a single NAND gate and uses five gates. This is the circuit demonstrated on the breadboard.

xnor-with-nand

Circuit Design

Designed with Fritzing: see XNOR.fzz.

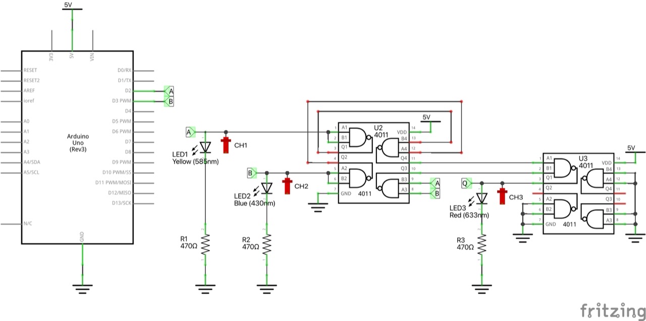
To demonstrate an XNOR gate made from NAND gates, I have the circuit constructed on a breadboard using the CD4011 Quad 2-Input NAND Buffered B Series Gate.

An Arduino is used to automate a demo cycle of inputs.

Inputs and outputs are indicated with LEDs, and captured with an oscilloscope.

bb

schematic

bb_build

The Sketch

See XNOR.ino.

The sketch simply automates the A, B inputs, cycling through all 4 possibilities.

Test Results

Here’s a scope trace capturing all 4 states, and demonstrating the the output is correct as expected. Traces are offset vertically for clarity.

  • CH1 (yellow): input A
  • CH2 (blue): input B
  • CH3 (red): output Q

scope

Credits and References

About LEAP#843
Digital LogicNAND LogicCD4011

This page is a web-friendly rendering of my project notes shared in the LEAP GitHub repository.

Project Source on GitHub Return to the LEAP Catalog
About LEAP

LEAP is my personal collection of electronics projects - usually involving an Arduino or other microprocessor in one way or another. Some are full-blown projects, while many are trivial breadboard experiments, intended to learn and explore something interesting.

Projects are often inspired by things found wild on the net, or ideas from the many great electronics podcasts and YouTube channels. Feel free to borrow liberally, and if you spot any issues do let me know or send a pull-request.

NOTE: For a while I included various scale modelling projects here too, but I've now split them off into a new repository: check out LittleModelArt if you are looking for these projects.

Project Gallery view the projects as an image gallery Notebook reference materials and other notes Follow the Blog follow projects and notes as they are published in your favourite feed reader