#812 ESP8266 (ESP-12E) IoT Temperature Sensor
Using MicroPython on an ESP-12E (4Mib ESP8266) to capture DS18S20 temperature measurements and log continuous readings to a cloud data collection service (Ubidots).

Notes
This project expands on LEAP#811 ESP8266 (ESP-01) IoT Temperature Sensor by porting the concept to an ESP-12E ESP8266 module, mounted on an adapter board.
Critically, the ESP-12E has 4Mib of flash so we get a full featured MicroPython environment. This allows me to address key limitations in the ESP-01 demo:
- install the python script to automatically run after boot
- use HTTPS/TLS for web requests
- access to more convenient libraries such as
urequests
NB: I purchased the ESP-12E module for US$1.92 in Mar-2016, currently listing for SG$1.39 in Jan-2026. The adapters were US$1.25 for 10 in Oct-2017, currently listing for SG$1.70 for 10 in Jan-2026.

Loading MicroPython
For the initial programming, I am using the LEAP#540 ESP-12 DIY Dev Board:

Testing the Connection
First find the device the CH340G-based USB to UART adapter is connected on, and set that as a variable for later use:
$ export ESP_PORT=$(ls /dev/tty.wchusb*)
$ echo ${ESP_PORT}
/dev/tty.wchusbserial2420
Verify the esptool install and connection by getting the chip_id. This requires a switch into flash mode and reset on the dev board before it responds…
$ esptool.py --port ${ESP_PORT} chip_id
esptool.py v4.8.1
Serial port /dev/tty.wchusbserial2420
Connecting...
Detecting chip type... Unsupported detection protocol, switching and trying again...
Connecting...
Detecting chip type... ESP8266
Chip is ESP8266EX
Features: WiFi
Crystal is 26MHz
MAC: 18:fe:34:d4:7a:a5
Stub is already running. No upload is necessary.
Chip ID: 0x00d47aa5
Hard resetting via RTS pin...
$ esptool.py --port ${ESP_PORT} flash_id
esptool.py v4.8.1
Serial port /dev/tty.wchusbserial2420
Connecting....
Detecting chip type... Unsupported detection protocol, switching and trying again...
Connecting...
Detecting chip type... ESP8266
Chip is ESP8266EX
Features: WiFi
Crystal is 26MHz
MAC: 18:fe:34:d4:7a:a5
Uploading stub...
Running stub...
Stub running...
Manufacturer: e0
Device: 4016
Detected flash size: 4MB
Hard resetting via RTS pin...
Flashing with MicroPython
Downloading the latest generic build:
wget https://micropython.org/resources/firmware/ESP8266_GENERIC-20251209-v1.27.0.bin
Erasing then flash first (as recommended, probably not really necessary). Again, this requires a switch into flash mode and reset on the dev board before it responds…
$ esptool.py --port ${ESP_PORT} erase_flash
esptool.py v4.8.1
Serial port /dev/tty.wchusbserial2420
Connecting...
Detecting chip type... Unsupported detection protocol, switching and trying again...
Connecting...
Detecting chip type... ESP8266
Chip is ESP8266EX
Features: WiFi
Crystal is 26MHz
MAC: 18:fe:34:d4:7a:a5
Stub is already running. No upload is necessary.
Erasing flash (this may take a while)...
Chip erase completed successfully in 11.0s
Hard resetting via RTS pin...
$ esptool.py --port ${ESP_PORT} --baud 115200 write_flash --flash_size=detect 0 ESP8266_GENERIC-20251209-v1.27.0.bin
esptool.py v4.8.1
Serial port /dev/tty.wchusbserial2420
Connecting....
Detecting chip type... Unsupported detection protocol, switching and trying again...
Connecting...
Detecting chip type... ESP8266
Chip is ESP8266EX
Features: WiFi
Crystal is 26MHz
MAC: 68:c6:3a:85:3a:41
Uploading stub...
Running stub...
Stub running...
Configuring flash size...
Auto-detected Flash size: 4MB
Flash will be erased from 0x00000000 to 0x0009cfff...
Flash params set to 0x0040
Compressed 640832 bytes to 428824...
Wrote 640832 bytes (428824 compressed) at 0x00000000 in 37.7 seconds (effective 135.9 kbit/s)...
Hash of data verified.
Leaving...
Hard resetting via RTS pin...
Testing the MicroPython REPL
Connecting with screen and trying some python commands… all looking good!
$ screen ${ESP_PORT} 115200
>>> import os
>>> os.uname()
(sysname='esp8266', nodename='esp8266', release='2.2.0-dev(9422289)', version='v1.27.0 on 2025-12-09', machine='ESP module with ESP8266')
>>>
Ubidots
I had selected Ubidots as a decent service to use for IoT in 2026. In the previous tests using an ESP-01, I was constrained to HTTP only.
Let’s first revise some simple Ubidots tests with HTTPS. The ubidots.py script is an updated implementation that:
- uses the Ubidits HTTPS/TLS API endpoints
- uses
urequestsfor a simpler high-level interaction - demonstrates using the permanent API key to generate temporary API tokens
- if a request returns 401, it indicates a new token is required
- demonstrates posting data to the API
import urequests
import ujson
UBIDOTS_API_KEY="%{UBIDOTS_API_KEY}%"
def get_new_token():
url = "https://industrial.api.ubidots.com/api/v1.6/auth/token"
headers = {
"x-ubidots-apikey": UBIDOTS_API_KEY,
"Content-Type": "application/json"
}
resp = urequests.post(
url,
headers=headers
)
print(resp.status_code)
print(resp.text)
try:
token = ujson.loads(resp.text).get("token")
except Exception:
token = None
resp.close()
return token
def post_temperature(token, temperature):
url = "https://industrial.api.ubidots.com/api/v1.6/devices/test-device"
payload = {"temperature":{"value": temperature, "units": "C"}}
headers = {
"X-Auth-Token": token,
"Content-Type": "application/json"
}
resp = urequests.post(
url,
data=ujson.dumps(payload),
headers=headers
)
print(resp.status_code)
print(resp.text)
resp.close()
return resp.status_code
token = get_new_token()
if token:
post_temperature(token, 23.4)
I make the appropriate %{UBIDOTS_API_KEY}% substitution to a private file that cannot accidentally be checked into the repository.
The resulting ubidots-private.py file contents are pasted directly into the ESP MicroPython REPL to execute.
sed "s|%{UBIDOTS_API_KEY}%|${UBIDOTS_API_KEY}|g" ubidots.py > ubidots-private.py
And now I’m seeing the data appear correctly in the Ubidots dashboard:

Full Implementation
Now let’s put it all together:
- measuring temperature
- posting data to Ubidots
- getting a fresh API token when required
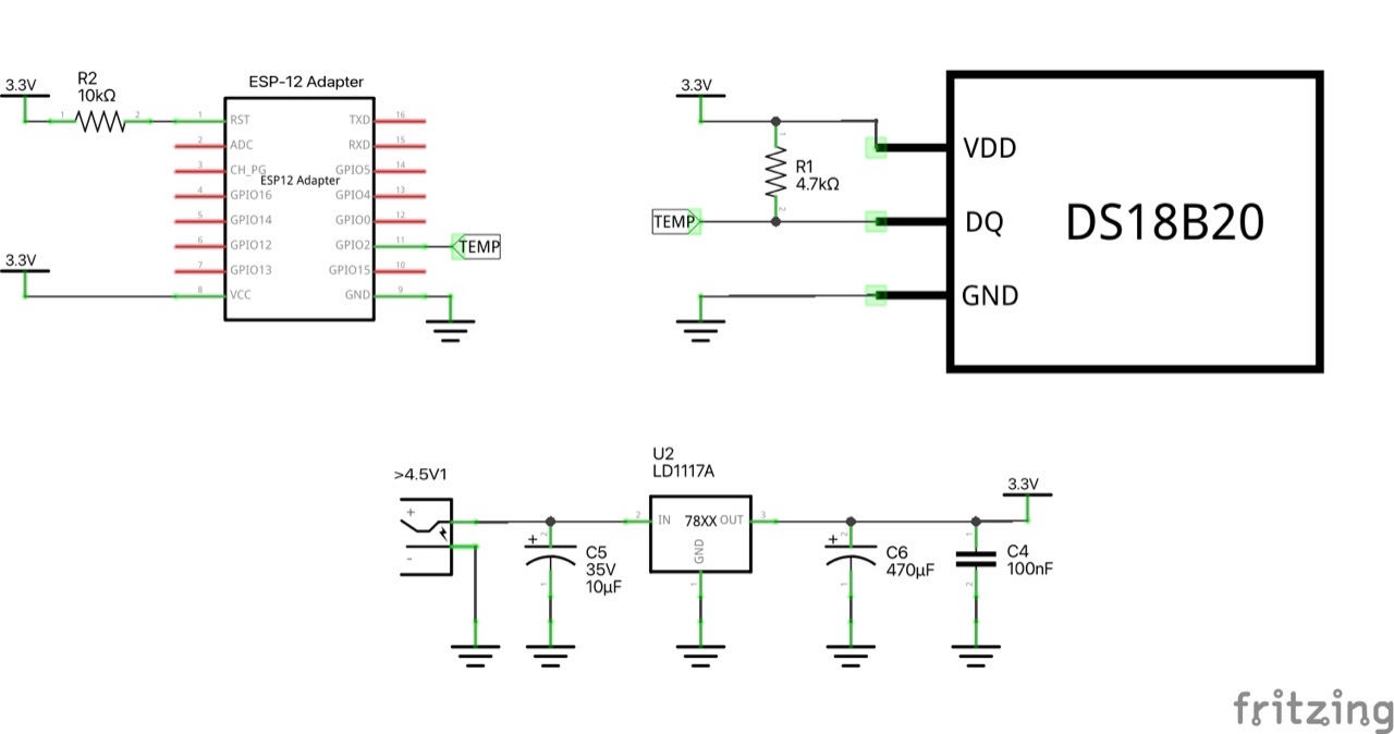
Circuit Design
It’s quite straight-forward:
- an LD1117-based 3.3V linear power supply
- an ESP-12E on an adapter board
- the DS18S20 temperature sensor
Designed with Fritzing: see esp-12-temperature-logger.fzz.


I’m using the LEAP#540 ESP-12 DIY Dev Board for programming, but broken out onto a breadboard to easily allow the wiring of the DS18S20 on the 1-wire bus.

The Program
Finally, we can do the thing properly. See log-temperature-to-ubidots.py for the full source. Key points:
- defines a class
UbidotsApito wrap the API interactions - just requires the main API key to run
- handles API token regeneration and expiry transparently
read_and_log_tempsis the main method- I used
demo_read_and_log_tempsfor verifying the API interaction without a sensor attached - added some exception handling to allow for intermittent wifi connection issues
- As I am using the Ubidots STEM plan, it has limitations that I must stay within, including:
- Devices: 3 free devices.
- Dashboards: 1 dashboard, with up to 10 widgets.
- Variables: Up to 10 variables per device.
- Data ingestion: 4,000 dots per day across all of your devices.
- This is the main issue: effectively restricts sampling to >= 21.6 seconds/sample
- I’ve set the sampling rate to approx 1 dot/30s, for a daily max of around 2880 dots
import urequests
import ujson
import time
import onewire
import ds18x20
from machine import Pin
UBIDOTS_API_KEY="%{UBIDOTS_API_KEY}%"
ONEWIRE_PIN = 2
DS_SETTLE_DELAY_SECONDS = 1
SAMPLE_DELAY_SECONDS = 29
class UbidotsApi():
@property
def token(self):
if not hasattr(self, '_token') or self._token is None:
self._token = self.get_token()
return self._token
def get_token(self):
url = "https://industrial.api.ubidots.com/api/v1.6/auth/token"
headers = {
"x-ubidots-apikey": UBIDOTS_API_KEY,
"Content-Type": "application/json"
}
token = None
try:
resp = urequests.post(
url,
headers=headers
)
print(resp.status_code)
print(resp.text)
try:
token = ujson.loads(resp.text).get("token")
finally:
try:
resp.close()
except Exception:
pass
except OSError as e:
print("OSError on POST:", e, getattr(e, 'args', None))
return token
def _post_request(self, url, payload):
headers = {
"X-Auth-Token": self.token,
"Content-Type": "application/json"
}
result = None
try:
resp = urequests.post(
url,
data=ujson.dumps(payload),
headers=headers
)
try:
result = resp.status_code
print(resp.text)
finally:
try:
resp.close()
except Exception:
pass
if result == 401:
print("Unauthorized - token may have expired")
except OSError as e:
print("OSError on POST:", e, getattr(e, 'args', None))
return result
def post_request(self, url, payload):
status_code = self._post_request(url, payload)
if status_code == 401:
print("Retrying in 1s with new token...")
self._token = None
time.sleep(1)
status_code = self._post_request(url, payload)
return status_code
def post_temperature(self, device_name, temperature):
url = "https://industrial.api.ubidots.com/api/v1.6/devices/{}".format(device_name)
payload = {
"temperature": {
"value": temperature, "units": "C"
}
}
self.post_request(url, payload)
def read_and_log_temps():
ds = ds18x20.DS18X20(onewire.OneWire(Pin(ONEWIRE_PIN)))
roms = ds.scan()
api = UbidotsApi()
while True:
try:
ds.convert_temp()
time.sleep(DS_SETTLE_DELAY_SECONDS)
for rom in roms:
device_name = 'esp8266-' + ''.join('{:02x}'.format(b) for b in rom)
temperature = ds.read_temp(rom)
print('Device:', device_name, 'Latest reading:', temperature)
api.post_temperature(device_name, temperature)
except Exception as e:
print("Error reading temperatures:", e)
time.sleep(SAMPLE_DELAY_SECONDS)
def demo_read_and_log_temps():
import random
roms = [b'\xff\xff\xff\xff\x12\x34\x56\x78']
api = UbidotsApi()
while True:
time.sleep(DS_SETTLE_DELAY_SECONDS)
for rom in roms:
device_name = 'demo-' + ''.join('{:02x}'.format(b) for b in rom)
temperature = 20.0 + random.getrandbits(5) / 10.0
print('Device:', device_name, 'Latest reading:', temperature)
api.post_temperature(device_name, temperature)
time.sleep(SAMPLE_DELAY_SECONDS)
read_and_log_temps()
I make the appropriate %{UBIDOTS_API_KEY}% substitution to a private file that cannot accidentally be checked into the repository.
The resulting log-temperature-to-ubidots-private.py file contents are pasted directly into the ESP MicroPython REPL to execute.
sed "s|%{UBIDOTS_API_KEY}%|${UBIDOTS_API_KEY}|g" log-temperature-to-ubidots.py > log-temperature-to-ubidots-private.py
And I’m seeing the data appear correctly in the Ubidots console:

Reviewing the console log, I also see the code correctly handling token expiry and also intermittent Wifi connection issues:
...
Device: esp8266-28ff69dd82150156 Latest reading: 26.3125
{"temperature":[{"status_code":201}]}
Device: esp8266-28ff69dd82150156 Latest reading: 26.4375
{"code":401002,"message":"Incorrect authentication credentials."}
Unauthorized - token may have expired
Retrying in 1s with new token...
201
{"token": "BBUS-h4y0lNyYDpvK8S77xekrD9bdQC0EE5BBYqwuWaIREAAawDCKzW8llEt"}
{"temperature":[{"status_code":201}]}
Device: esp8266-28ff69dd82150156 Latest reading: 26.375
{"temperature":[{"status_code":201}]}
...
Device: esp8266-28ff69dd82150156 Latest reading: 25.0
{"temperature":[{"status_code":201}]}
Device: esp8266-28ff69dd82150156 Latest reading: 25.0625
OSError on POST: [Errno 103] ECONNABORTED (103,)
Device: esp8266-28ff69dd82150156 Latest reading: 24.9375
{"temperature":[{"status_code":201}]}
...
Using mpremote to install startup script
We don’t want to paste the python code into the ESP8266 repl every time it boots.
Thankfully, the ESP-12E has enough memory that it supports a filesystem.
If we load a file called main.py, it will be executed automatically after boot.
The mpremote tool provides a convenient way of managing the boot script.
First, install mpremote:
pip install mpremote
The connect command opens a console to the ESP8266. You will see whatever it is running…
mpremote connect
Finally, to copy the boot script from a local main.py file to :main.py on the ESP8266. The : signifies the remote file system.
mpremote fs cp log-temperature-to-ubidots.py :main.py
To remove the startup script later on:
mpremote fs rm :main.py
Deploying the Ubidots Script
Now that the script is proven to work OK, I can install it as the default program to run on boot for the ESP device.
I used the following command to do the required key substitution, send the file to the ESP-12, and cleanup:
sed "s|%{UBIDOTS_API_KEY}%|${UBIDOTS_API_KEY}|g" log-temperature-to-ubidots.py > log-temperature-to-ubidots-private.py
mpremote fs cp log-temperature-to-ubidots-private.py :main.py
rm log-temperature-to-ubidots-private.py
Now when the ESP is booted, it immediately starts logging…

Making a Custom Protoboard
Transferring the circuit to a 3x7cm protoboard:
- I’ve added an LD1117 linear regulator to take any supply above ~4V to 3.3V
- headers to accept an ESP-12E module on adapter board
- plug pins for a DS18S20


And we have results being logged continuously:

A “Long” Running Test
So I left it running for a few hours and it kept on capturing nicely. Some explanations of the readings:
- the monitor is running in my work area, which is sometimes air-conditioned during the day
- this is Singapore, so outdoor temp is generally around 30˚C

I’ve also configured a basic dashboard in Ubidots. It is quite easy to setup some selected basic monitoring:

Conclusions
I must admit I was somewhat underwhelmed when I first tried MicroPython back in 2016, but now I realise that was largely due to the fact that I was still trying to squeeze it all into the original ESP-01 512Kib form-factor.
That was unrealistic, and unfairly detracted from the MicroPython possibilities if you give it just a little more memory.
With an ESP-12E, I can totally see how this is a fantastic platform for embedded development. Minimal hardware, but we get many of the goodies normally associated with “normal” software development, in particular:
- a higher lever language (python)
- a repl actually on the device
mpremotefor remote device abstraction and interaction
Credits and References
- LEAP#811 ESP8266 (ESP-01) IoT Temperature Sensor
- LEAP#540 ESP-12 DIY Dev Board
- ESP-12F: “ESP8266 ESP-01 ESP-01S ESP-07 ESP-12E ESP-12F Remote Serial Port WIFI Wireless Module Intelligent Housing System Adapter 2.4G” (aliexpress seller listing)
- ESP-7/12 adapter boards: “10PC ESP8266 serial WIFI Module Adapter Plate Applies to ESP-07, ESP-12F, ESP-12E for arduino” (aliexpress seller listing)
- https://docs.micropython.org/en/latest/esp8266/quickref.html
- DS18S20 product page and datasheet
- https://ubidots.com/
- esptool
- https://docs.micropython.org/en/latest/reference/mpremote.html
- LD1117 datasheet