#823 XL4015 1.25V-36V Buck Converter Module with Voltage Display
An XL4015-based buck converter with adjustable-voltage control and selectable input/output voltage display.

Notes
NB: see LEAP211 Buck Converter Modules for an overview of all the buck converter modules I have tried.
I purchased the “5A 75W XL4015 DC-DC Converter Adjustable Step-Down Module 4.0-38V to 1.25V-36V DIY Adjustable Power Supply Free Shipping” (aliexpress seller listing) for US$2.80 (May-2016).
The product is no longer available from the same seller, but the same item is “XL4015 High power 5A 75W DC-DC Adjustable Step-down Charger Module Step Down Buck Converter LED Driver with Red Voltmeter” (aliexpress seller listing) currently listed SG$2.82 (Jan-2026).
Board comprises:
- XL4015E5 with toroidal inductor and capacitors as per datasheet recommendations
- digital voltmeter with push-buttons to switch display on/off and select input/output voltage for display

Controls and indicators:
- Display ON/OFF push-button: turns on/off the LED voltage display
- Input/Output Voltage Display Select push-button: toggles between input/output voltage display
- Power Indicator: green LED, always ON when power is ON
- Input Display Indicator: red LED, ON when input voltage is displayed
- Output Display Indicator: red LED, ON when output voltage is displayed
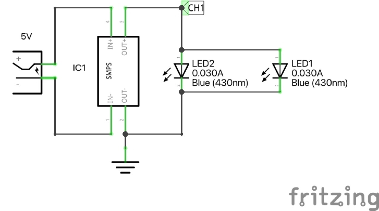
Test Circuit Design
In the test configuration, I have the buck converter adjusted to ~3V output, and two blue LEDs in parallel with the load. The LEDs have a forward voltage Vf of ~3V.
Designed with Fritzing: see XL4015Module1.fzz.



Performance
Up with the best. There’s no scope capture below because despite my best attempts, the output voltage remained flat as a board (no detectable ripples or spikes .. just the normal noise floor)
Credits and References
- “5A 75W XL4015 DC-DC Converter Adjustable Step-Down Module 4.0-38V to 1.25V-36V DIY Adjustable Power Supply Free Shipping” (aliexpress seller listing)
- Originally purchased for US$2.80 (May-2016).
- No longer offered by this seller.
- “XL4015 High power 5A 75W DC-DC Adjustable Step-down Charger Module Step Down Buck Converter LED Driver with Red Voltmeter” (aliexpress seller listing)
- Same product, currently listed for SG$2.82 (Jan-2026).
- XLSemi