#822 LM2596S 1.23V-30V Buck Converter Module
Another common LM2596S-based buck converter module with adjustable-voltage control, operating at around 50kHz switching frequency.

Notes
NB: see LEAP211 Buck Converter Modules for an overview of all the buck converter modules I have tried.
This item is very similar to LEAP#821 LM2596S 2.6-30V Buck Module but with slightly different components.
I purchased the “Power Output 1.23V-30V DC-DC Buck Converter Step Down Module LM2596 Best Selling” (aliexpress seller listing) for US$0.79 (Oct-2015).
The product is no longer available from the same seller, but the same item is “10PCS LM2596 LM2596S DC-DC Step Down Variable Volt Regulator Input 3.0-40V Output 1.5-35V Adjustable Buck Converter Electronic” (aliexpress seller listing) currently listed as a lot of 10 items for SG$6.95/lot (Jan-2026).
Buck circuit comprises:
- LM2596S-ADJ (as marked, but behaves more like an LM2576 - see note below)
- 470µH output inductor
- 220µF output capacitor
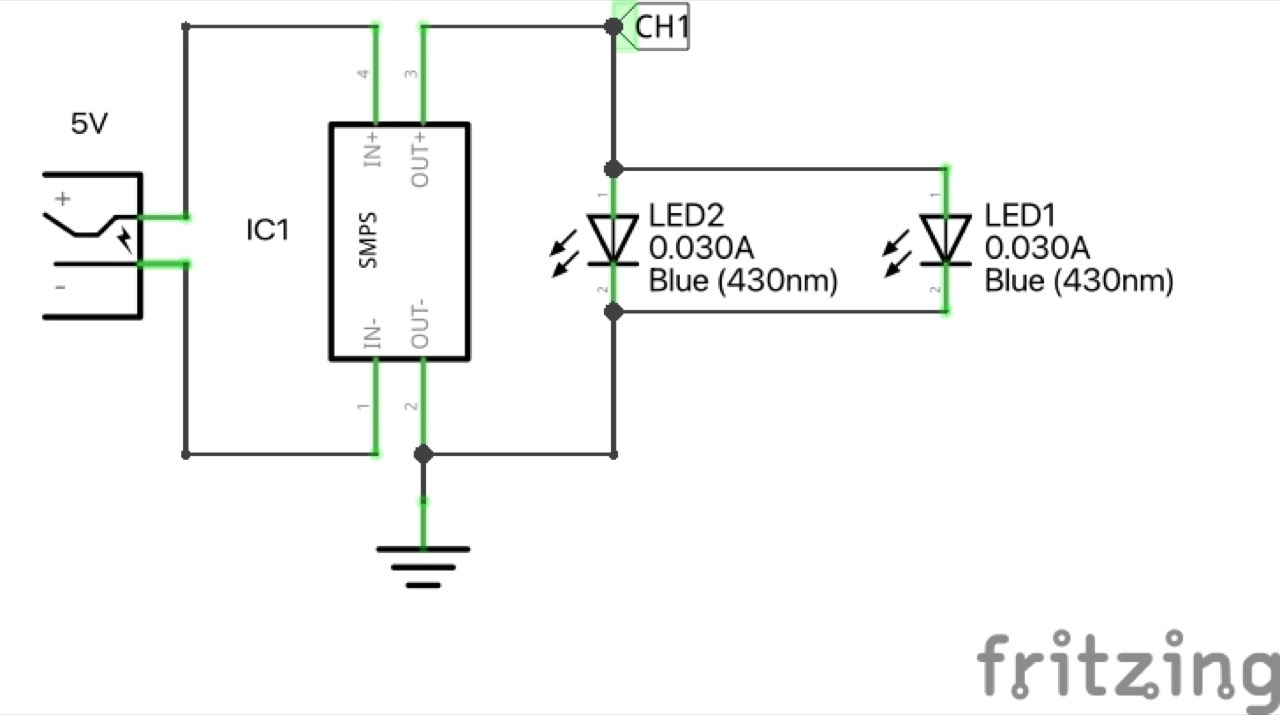
Test Circuit Design
In the test configuration, I have the buck converter adjusted to ~3V output, and two blue LEDs in parallel with the load. The LEDs have a forward voltage Vf of ~3V.
Designed with Fritzing: see LM2596SModule2.fzz.



Test Results
- minimum voltage achieved in practice: 1.22V
- switching frequency appears to be ~50kHz, not 150kHz per LM2596 specs.
- switching spikes under 10mV

Conclusion
Performance is pretty good, but this does not appear to be a genuine LM2596S-ADJ.
- the 470µH inductor is also more suited to a standard LM2576 topology rather than the 33µF recommended for the LM2596.
- the apparent switching frequency is closer to the LM2576 52kHz rather than the LM2596’s 150kHz.
- so is this a fake or QC-fail LM2596S-ADJ? Possibly, if my scope traces are reliable.
Credits and References
- “Power Output 1.23V-30V DC-DC Buck Converter Step Down Module LM2596 Best Selling” (aliexpress seller listing)
- Originally purchased for US$0.79 (Oct-2015).
- No longer offered by this seller.
- “10PCS LM2596 LM2596S DC-DC Step Down Variable Volt Regulator Input 3.0-40V Output 1.5-35V Adjustable Buck Converter Electronic” (aliexpress seller listing)
- Same product, currently listed as a lot of 10 items for SG$6.95/lot (Jan-2026).
- Texas Instruments: