#821 LM2596S 2.6-30V Buck Converter Module
A common LM2596S-based buck converter module with adjustable-voltage control, operating at around 50kHz switching frequency.

Notes
NB: see LEAP211 Buck Converter Modules for an overview of all the buck converter modules I have tried.
This item is very similar to LEAP#822 LM2596S 1.23V-30V Buck Module but with slightly different components.
I purchased the “1PCS NEW LM2596 DC-DC adjustable power step-down module” (aliexpress seller listing) for US$0.93 (Oct-2015).
The product is no longer available from the same seller, but the same item is “LM2596S DC-DC 3A Adjustable Step-down Module LM2596 Constant Current Voltage Regulator High Efficiency Low Heat” (aliexpress seller listing) currently listed for SG$1.61 (Jan-2026).
Buck circuit comprises:
- LM2596S-ADJ (as marked, but behaves more like an LM2576 - see note below)
- 330µH output inductor
- 220µF output capacitor
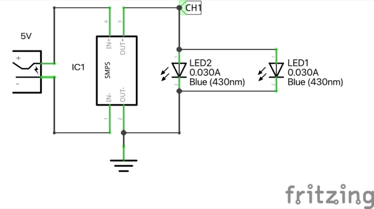
Test Circuit Design
In the test configuration, I have the buck converter adjusted to ~3V output, and two blue LEDs in parallel with the load. The LEDs have a forward voltage Vf of ~3V.
Designed with Fritzing: see LM2596SModule1.fzz.



Performance
- minimum voltage achieved in practice: 2.56V
- switching frequency appears to be in the ~50kHz range rather than the 150kHz per datasheet(??)
- switching spikes around 30-40mV

Conclusion
This is one of the most common modules, but quite noisy and can’t regulate to very low voltages.
It also behaves more like an LM2576:
- the 330µH inductor is also more suited to a standard LM2576 topology rather than the 33µF recommended for the LM2596.
- the apparent switching frequency is closer to the LM2576 52kHz rather than the LM2596’s 150kHz.
- so is this a fake or QC-fail LM2596S-ADJ? Possibly, if my scope traces are reliable.

Credits and References
- “1PCS NEW LM2596 DC-DC adjustable power step-down module” (aliexpress seller listing)
- Originally purchased for for US$0.93 (Oct-2015).
- No longer offered by this seller.
- “LM2596S DC-DC 3A Adjustable Step-down Module LM2596 Constant Current Voltage Regulator High Efficiency Low Heat” (aliexpress seller listing)
- Same product, currently listed for SG$1.61 (Jan-2026).
- Texas Instruments: