#828 220V DC Boost Converter Module
Review a common 12-16.8V DC to 220V DC boost converter module. Test it with neon and flame-effect lamp loads across the input voltage range, and reverse-engineer the circuit.

Notes
I purchased a “DC 12-16.8V to 220V Boost Inverter Module High-Power 100W Boost Module Outdoor Universal Solar Panel Inverter DIY Electronic Kit” (aliexpress seller listing) for SG$3.80 (Jan-2026).
This is a common 220V DC boost converter design, available from many sources. The board I have is marked “GHX-120-A”.

Module Specifications
As provided by the seller:
Features:
- Wide input voltage range of 12-16.8V, stable 220V output, instantly powers small appliances
- High-power boost capability of 50-100W, effortlessly drives light bulbs, routers, and speakers
- Reserved fan interface for active cooling, ensuring long-term operation without overheating
- Pure sine wave high-frequency inverter technology protects devices and extends lifespan
- Versatile applications: Suitable for LED lights, mobile phone charging, printer operation, etc.
Product Specifications:
- Product Name: Boost Inverter
- Input Voltage: DC 12-16.8V
- Output Voltage: DC 220V
- Current: 2.1A
- Power: 50-100W (100W achievable with fan cooling)
- Output: Only connect low-power appliances; output must not exceed 50W
- Compatible Fan: DC 12V fan (with PH2.0-2P plug)
Applications:
Suitable for light bulbs, fluorescent lights, LED lights, energy-saving lamps (not compatible with resistor-capacitor lamps), mobile phone chargers, routers, broadband modems, speakers, surveillance equipment, etc.
Cannot be used with temperature-adjustable soldering irons, solenoid valves, relays, capacitor charging, or power strips with indicator lights. Swapping the positive and negative output wires may resolve this. Does not support motors, fans, aquarium pumps, oxygen pumps, electric shavers, motor-driven devices, iron-core transformers, etc.
Important Notes:
- This product accepts only 12-16.8V battery input, converting it to 220V DC output [Note: seller specs incorrectly state “AC output”]. Do not reverse polarity or connect to electric vehicles. Ensure all connections are correct before applying battery power.
- Install a cooling fan for extended operation or use in enclosed spaces. Do not test the output terminals with a multimeter.
- This is a high-frequency inverter module. Exercise personal safety precautions during use and operate strictly according to specifications while ensuring safety.
Module Usage
Three connection points:
- DC input
- Note: the ground connection is marked -12V
- Fan
- Note: this is simply wired in parallel with the DC input
- Output
- L+ (left) is the high-voltage output
- N- (right) is the high-voltage ground
- On some boards, like the GHX-120-A I have, the output terminals are not individually labelled. They are simply marked “输出220V” (“Output 220V”), although the function remains as indicated above.
- The output is floating with respect to the input by default.

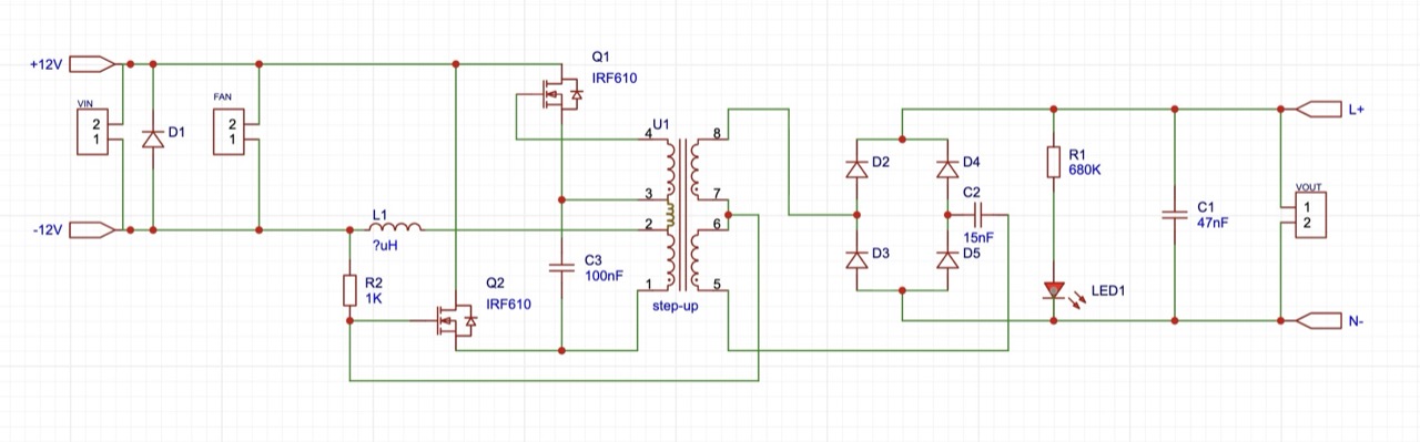
Module Construction
I’ve redrawn the module construction below. Some key points:
- I don’t know the details of the step-up transformer
- input side actually appears to be 2-tap bridged with a 3-tap to provide 4-tap input (not correctly drawn in the schematic)
- output is 3-tap winding
- I’m only guessing Q1 and Q2 are IRF610 - appear to be, but markings have been removed
- We seem to have an oscillator driving the input windings to the transformer comprising the LC circuit and the two mosfets
- Transformer output is converted to DC with a full bridge rectifier and smoothing cap C1
- D1 provides rudimentary reverse-polarity input protection.

Test Circuit Design
For a quick test, I’m just loading the output with some high-voltage neon lamps:
- “60pcs Neonlight Indicator Light Sign Lamp Assorted 4 * 10mm 5 * 12mm 6 * 16mm 20pcs each Red Vermelho Neon Light Lampada Bulb” (aliexpress seller listing)
- purchased 60 for US $2.87/lot (Nov-2018).
- With a 150kΩ current-limiting resistor
Designed with Fritzing: see 220vBoostConverterModule.fzz.


Wired up and ready to test:

Test
The following table records the behaviour as I step-up the input voltage. Power is the total input power as measure by the power supply to the circuit.
| Input | Output | Power |
|---|---|---|
| 1V | - | - |
| 2V | 40V | 0.02W |
| 3V | 68V | 0.08W |
| 4V | 92V | 0.16W |
| 5V | 116V | 0.28W |
| 6V | 141V | 0.42W |
| 7V | 165V | 0.58W |
| 8V | 190V | 0.78W |
| 9V | 215V | 0.99W |
| 10V | 240V | 1.23W |
| 11V | 265V | 1.50W |
| 12V | 290V | 1.79W |
Note that the module claims to handle input voltages up to 16.8V, but at 10V I am already exceeding the claimed output of 220V.
Perhaps this is load dependant. The neon lamp was only putting a very low load on the module.
I changing the load to a 240V 3W flame-effect bulb:
- “New 1 Pc Flame/Candle Shapes E14 3W Fire LED Light Edison Bulb Lighting Vintage Flickering Effect Tungsten Novel Candle Tip Lamp” (aliexpress seller listing) purchased for SG$1.35 each (Nov-2021)
Repeated the test with the flame bulb:
| Input | Output | Power |
|---|---|---|
| 1V | - | - |
| 2V | 40V | 0.02W |
| 3V | 68V | 0.08W |
| 4V | 94V | 0.15W |
| 5V | 112V | 0.31W |
| 6V | 131V | 0.52W |
| 7V | 153V | 0.80W |
| 8V | 176V | 1.13W |
| 9V | 199V | 1.57W |
| 10V | 223V | 2.02W |
| 11V | 246V | 2.57W |
| 12V | 270V | 3.24W |
Note: only tested 12V momentarily, as it is over-driving the specs of the lamp.
While the lamp doubled the load, it hasn’t helped with regulation.

Output Isolation
The output is floating with respect to the input. i.e. if one attempts to measure LV ground to either HV- or HV+, the act of taking the measurement will un-float the respective output terminal and the reading will be ~0V.
I gingerly tested connecting/shorting LV ground to HV ground:
- This fixes the output relative to the input ground.
- It appears to work without any negative affects.
- I checked for any changes in voltage drops across diodes, but could not find any differences.
- I cannot guarantee this though.

Conclusion
The converter is effective, but totally unregulated - at 12V input, the output voltage was already well over 220V with the loads under test.
The input voltage needs to be adjusted to ensure the required output is generated for a given load.
Credits and References
- “DC 12-16.8V to 220V Boost Inverter Module High-Power 100W Boost Module Outdoor Universal Solar Panel Inverter DIY Electronic Kit” (aliexpress seller listing)
- purchased for SG$3.80 (Jan-2026)
- “60pcs Neonlight Indicator Light Sign Lamp Assorted 4 * 10mm 5 * 12mm 6 * 16mm 20pcs each Red Vermelho Neon Light Lampada Bulb” (aliexpress seller listing)
- purchased 60 (20 x 4mm, 20 x 5mm, 20 x 6mm) for US $2.87/lot (Nov-2018).
- no longer offered by this seller
- “New 1 Pc Flame/Candle Shapes E14 3W Fire LED Light Edison Bulb Lighting Vintage Flickering Effect Tungsten Novel Candle Tip Lamp” (aliexpress seller listing)
- purchased for SG$1.35 each (Nov-2021)
- no longer offered by this seller
- “1Pc White Mini Screw Lamp Base E12 E14 E17 Supporto Lamp Holder Light Bulb Socket Holder Adapter Lamp Fixing Base Accessories” (aliexpress seller listing)
- E14 lamp holder purchased for SG$1.96 (Jan-2026)
