#837 YLD8-12X1W
Reverse-engineer a faulty YLD8-12X1W LED driver, diagnose the issue, but determine the fix is not worth the effort.

Notes
A friend’s LED ceiling light failed, and I was conscripted to help. I discovered that the LED driver had failed, and quickly replaced it with a SG$15 driver from a local lighting store.

I wondered what had failed with the driver and whether it was fixable, and thus this page of notes was born.
The Failure
Opening up the unit, and it’s clear the output protection diode (SF28) has failed.
I first tried replacing the diode, but to no avail. Capacitors look OK, but probing around a bit further indicates one coil in the transformer has failed open-circuit. Whether other components have also failed is unclear.
I couldn’t easily find an exact replacement for the transformer, so at this point I gave up on the repair, and decided just to use this as an opportunity to examine the circuit.

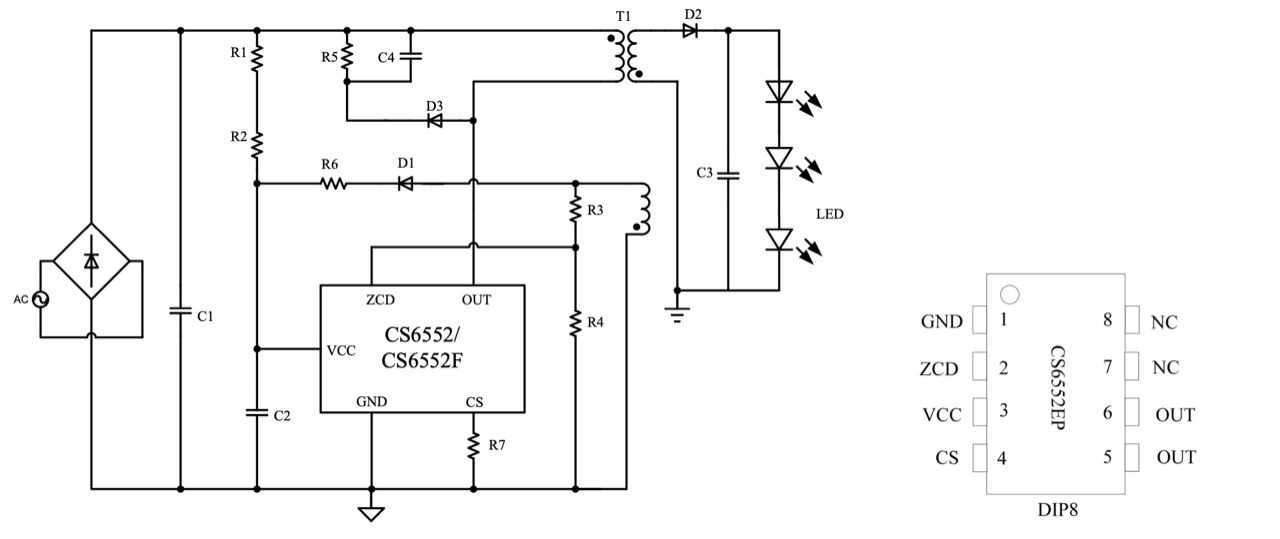
CS6552EP
The core of the driver is the CS6552EP constant current LED control IC. It is apparently an old product of CR Micro, but no mention of it remains on their website. The CS6552EP datasheet is available here.
The datasheet includes a reference application circuit:

| Pin | Symbol | Function |
|---|---|---|
| 1 | GND | Ground |
| 2 | ZCD | Degaussing time detection |
| 3 | VCC | Power |
| 4 | CS | Current sampling |
| 5,6 | NC | No connection |
| 7,8 | OUT | Drain of the built-in high voltage power MOSFET |
Circuit Design
Here’s my quick tracing of the driver circuit. The circuit is basically the same as the reference application from the datasheet, with a few extra components:

So a this point it seems pretty clear this is a terrible LED driver circuit:
- lacks anti-surge protection varistor
- lacks EMI suppression safety capacitor
- minimal high-voltage/low-voltage separation
What is the Transformer?
I can’t determine the specs or find and exact replacement.
It seems however that it may be similar to an EE10-A1, for example “EE10-A1 switching power supply high-frequency transformer 220V to 5-12V maximum output 3W” (aliexpress seller listing)

Credits and References
- SF28 Datasheet
- CS6552EP Datasheet
- Apparently an old product of CR Micro, but no mention of it remains on their website.
- How to Tell if Your LED Driver is Bad
Exploring a faulty LED driver (with schematic)
YouTube by bigclivedotcom
(Flashing content.) Repair of strobing LED power supply
YouTube by bigclivedotcom
LED Transformer teardown and repair - is it fixed?
YouTube by backofficeshow


