#566 4-bit Synchronous Counter
An example 4-bit synchronous counter with tri-state output, and controls for: count enable, output enable, number load, and clear.

Here’s a quick demo..
Notes
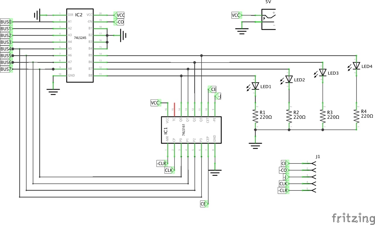
This is a test of a 4-bit synchronous counter design as used by Ben Eater as the program counter for his 8-bit computer.
It is not useful on its own, but it does nicely demonstrate how a full-featured counter could be implemented in digital logic using two core chips:
- 74LS161 - 4-bit Binary Counter: provides all the counter features
- 74LS245 - 3-state Octal Bus Transceiver: for tri-state output control
The specific features it demontrates:
- clock (CLK) - all actions performed on the rising edge of the clock pulse
- count enable (CE) - when high, the counter will increment on each clock pulse
- output enable (-CO, active low) - pulling this signal low will cause the counter output to appear on the output of the 74LS245 transceiver
- number load (-J, active low i.e “JUMP”) - pulling this signal low will load the number appearing on P0-P3 on the next clock pulse
- clear (-CLR, active low) - pulling this signal low clears the counter
These are all the controls needed to implement a 4-bit address program counter.
About the 74LS161

About the 74LS245

Construction
In the basic basic circuit:
- control signals are not connected to anything
- the bus (transceiver output) is not connected to anything externally, just feeds back as the P0-P3 connections for the counter
- only half the transceiver is used. How the counter output is mapped to the transceiver outputs is an arbitrary and application specific convention


For the actual build on the breadboard, I extended the circuit to make it manually testable:
- control signals conected to a series of DIP switches with pull-up resistor. This makes them manually controllable.
- P0-3 inputs simply tied to the 5V or GND rail as desired to indicated the value to be loaded into the counter
- LEDs with current limiting resistor are connected to the transciever output
- the clock input is replaced with the LEAP#565 Single-Shot Trigger so that clock pulses can be reliably manually generated

Credits and References
- 74LS161 datasheet - 4-bit Binary Counter with Asynchronous Reset
- 74LS245 datasheet - 3-state Octal Bus Transceiver
- Program counter build - Ben Eater’s 8-bit Computer
