#222 Stair-step Generator
Generate a stair-step waveform with analog components.
Notes
Once again I’m inspired to go and build a circuit by yet another great tutorial from w2aew.
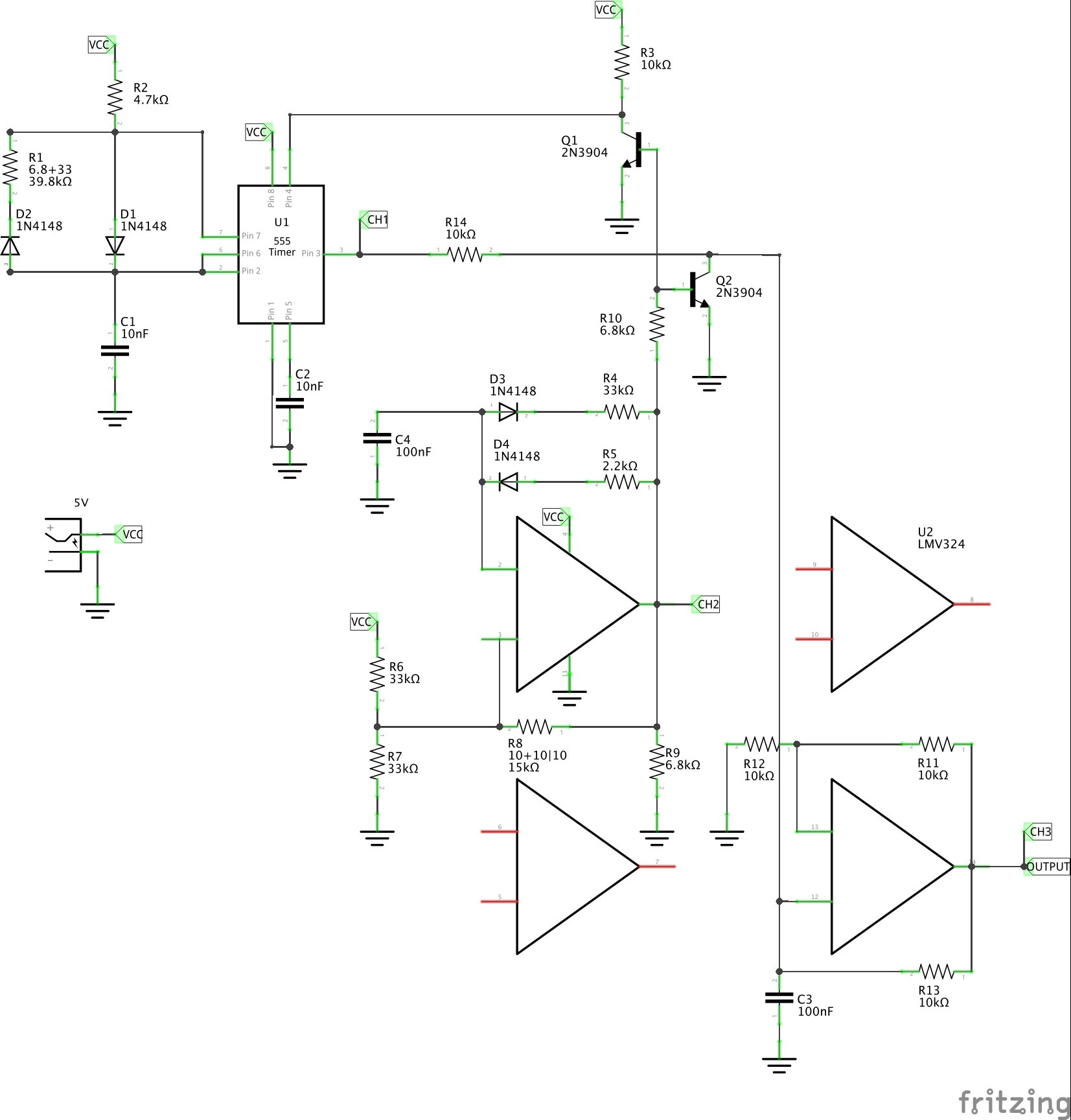
I won’t try and repeat the circuit description here - see the video and attached notes. Suffice to say, it is quite an ingenious combination of 3 sub-systems:
- a “high” (265Hz) frequency pulse (555 timer) provides the charge to step-up the output
- the step pulse feeds an OpAmp pulse integrator/accumulator
- a low frequency pulse generator (OpAmp oscillator) provides the reset pulse that clears the accumulator and resets the 555
I’m using an LMV324 opamp, which gives decent rail-to-rail performance. It has a maximum supply specification of 6V, hence I’m running the circuit at 5V only.
Performance
This is a trace of the circuit on a breadboard (a little noisy). But it works!
In this trace:
- CH1: 555 timer signal
- CH2: reset pulse
- CH3: output

Construction



Credits and References
- #231: Circuit Fun: Stairstep generator using 555 and op amps - inspiration for this circuit
- annotated circuit - by KL0S
- LM555 Datasheet
- LMV324 Datasheet