#107 Ring Counter
Test the classic CD4017 walking-ring counter

Notes
This is a classic circuit, often marketed as a hobby kit under various names like “water flow effect” or some such.
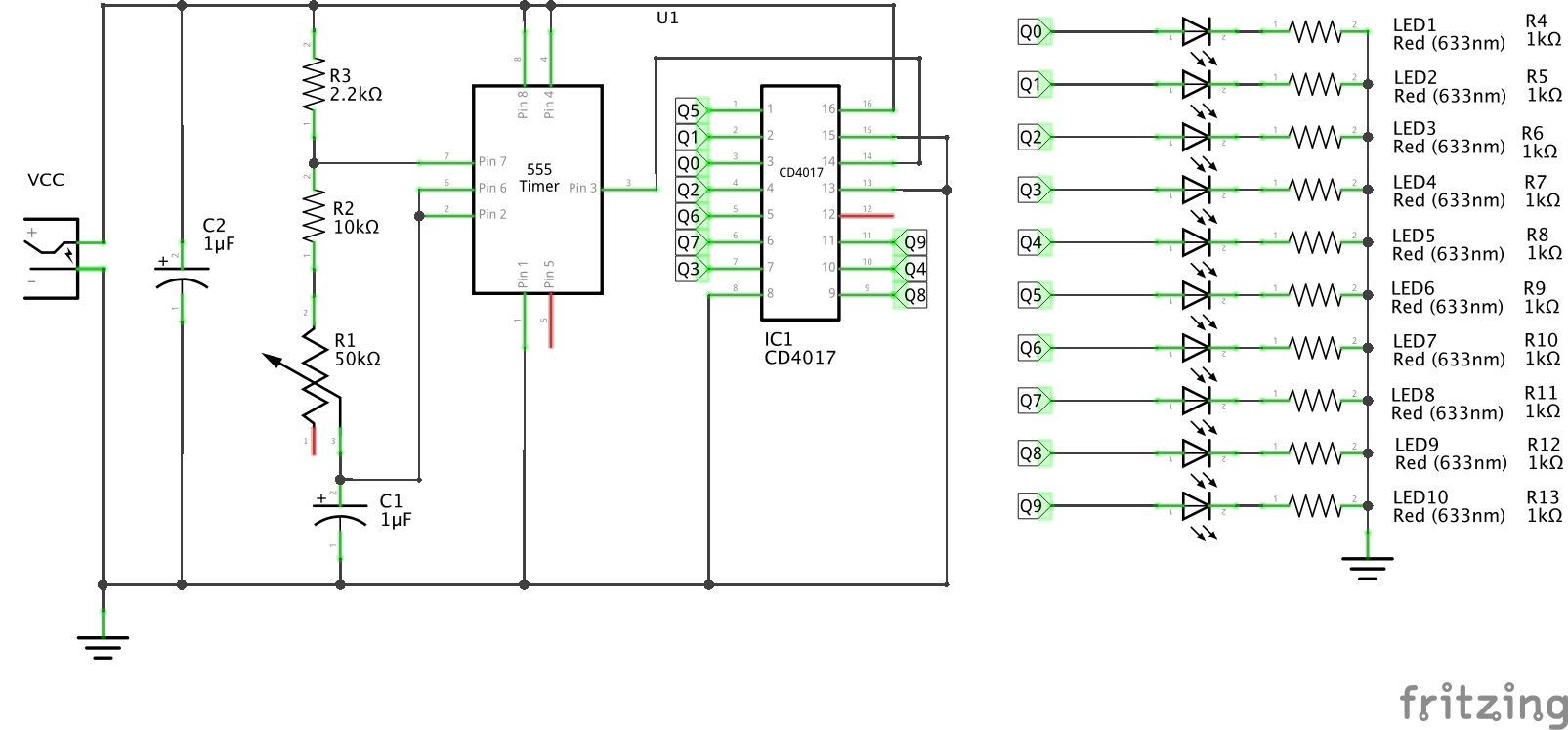
In fact, it is a straight-forward demonstration of the basic operation of the CD4017 Decade Counter/Divider with 10 Decoded Outputs:
- a 555 astable oscillator provides a clock pulse to the CD4017
- the CD4017 counts in the “1 of 10” cyclic manner
- the CD4017 outputs directly drive a series of LEDs
- so one LED will be on at a time
In this circuit, the variable resistor R1 gives control of the pulse frequency between 11Hz and 64Hz.
The circuit can be powered over a wide range - from about 4.5V to 15V, depending on the ratings of the specific chips. LED brightness will be affected by the supply voltage, and below 9V it might be desirable to replace the 1kΩ current-limiting resistors with a lower value. When powered by 9V battery source, the maximum current drawn is around 11.2mA.
Note that since only a single LED should be on at a given time, the 10 x 1kΩ current-limiting resistors could be replaced by a single resistor on a common cathode ground link for the LEDs. But it depends on the specific LED ratings, as this subjects all the “off” LEDs to a reverse voltage equal to the voltage drop across the resistor.
See LEAP#108 Ring Counter Controller for a variant of this project using an Arduino to control the 4017.
Construction



As seen elsewhere
A very similar circuit shows up in many places, especially small soldering and DIY kits.
It is used in some SMD soldering training kits, such as this kit on aliexpress, the SMD components welding practice board / Welding practice light kit/ Skills Training welding competition kit:

It also appears in DIY learning kits often called something like a “Light Water Flowing”, such as this one from aliexpress: Smart Electronics Kits NE555+CD4017 Light Water Flowing Light LED Module DIY Kit Learn electronic principles, children’s lab

Credits and References
- LM555 Datasheet
- CD4017 datasheet
- LEAP#108 Ring Counter Controller - same project but using an Arduino for control