#245 General Curve Tracer
Test a DC-powered general curve tracer circuit.

Notes
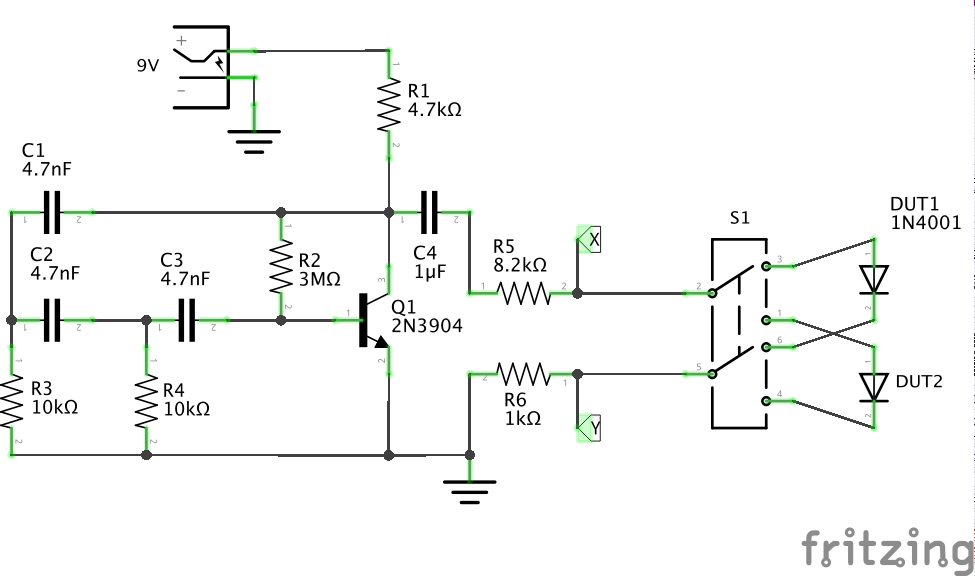
I’ve borrowed this general curve tracing circuit from stoneslice’s prototype and video. Rather than rely on an AC power supply, this uses a simple DC-powered oscillator to drive a test signal across the device under test. It features a DPDT switch to toggle and compare two devices under test.
X-Y signals are plotted on an oscilloscope to visualise the characteristic curve for the component.
- X is the ground-referenced voltage at the anode of the DUT
- Y is the voltage across the resistor at the cathode of the DUT, which is proportional to the current flowing through the DUT.
See w2aew’s #49: Simple Component Tester using Oscilloscope - Octopus Curve Tracer for an example of a classic AC-powered curve tracer.
100nF Capacitor
The charge-discharge cycles result in an oval pattern:

10kΩ Resistor
Response is predictably linear:

1N4730 3.9V Zener Diode
The curve clearly illustrates characteristic Zener diode behaviour:
- Forward-biased, it behaves like a normal diode rectifier
- Relatively low reverse breakdown (Zener) voltage

Testing Rectifier Diodes
If a single rectifier diode is placed under test, this circuit generally fails to produce the characteristic forward voltage drop curve. I believe this is because at low voltages (when powered by 9V battery), it never hits reverse breakdown and the 1µF C4 never gets to cycle. The result is that the test signal ends up getting pushed just below the forward voltage threshold.
My fix for this is to test rectifier diode in a back-to-back pair. This allows C4 to cycle and a nice forward-voltage curve to be generated. the downside is that the reverse voltage curve is simply the inverse mirror of the forward-biased curve.
1N5819 Schottky Barrier Diode
Schottky Barrier Diodes exhibit extremely low forward voltage drop. NB: this curve is of two 1N5819’s back-to-back - see note above.

1N4148 High-speed Diode
A common rectifier diode. NB: this curve is of two 1N4148’s back-to-back - see note above.

Construction




Credits and References
- The Art of Electronics APPENDIX G: The Curve Tracer
- LEAP#228 Transistor Curve Tracer
- 1N4730 datasheet
- 1N5819 datasheet
- 1N4148 datasheet
- ..as mentioned on my blog
More video references…
Simple Component Tester by stoneslice
#49: Simple Component Tester using Oscilloscope - Octopus Curve Tracer by w2aew
w2aew demonstrating the classic AC version
Component Tester - Curve Tracer - #133 by Lockdown Electronics
The most useful tool ever for electronics repairs - (PWJ212) by Play with Junk
Great background on how curve tracers are used in repair and diagnostics



