Fork me on GitHub

Project Notes

#201 555 Timer Doorbell Kit

Another two-tone doorbell using a 555 timer oscillator

The Build

Notes

I picked up this kit on special for $0.66. It even came with extra components, so a bit of a bargain impulse-buy.

The kit turns out to be a simplified version of the TwoToneDoorbell circuit I’ve built before.

It lacks the power control circuit, and draws about 4mA when idle - so if you actually use it, expect to be replacing batteries on a regular basis.

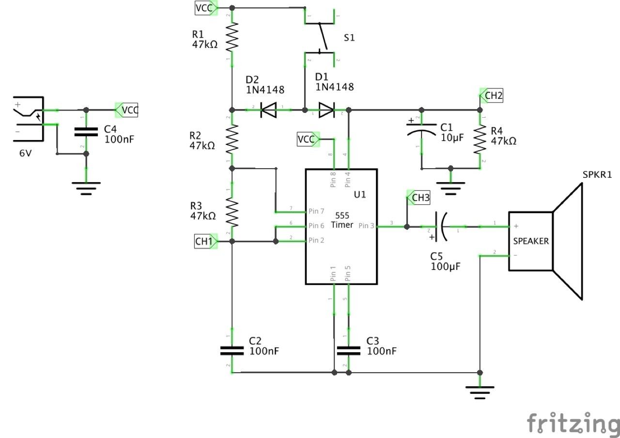
The basic operation is similar. When S1 pressed:

  • 555 timer reset (4) is pulled high and charges the R4/C1 RC circuit
  • it bypasses R1 (via D2) so that the 555 a-stable behaviour is governed by R2/R3/C2
  • speaker is driven with a 102.128 Hz square wave

When S1 released:

  • R1 is added to the 555 a-stable biasing
  • speaker output modules to 76.596 Hz

The duration of the “dong” depends on the R4/C1 RC time constant (𝛕), 470ms. When the voltage on pin 4 falls below the reset threshold (typically 0.5V), the oscillation stops.

Behaviour

Here are some traces of the circuit in operation with 3 channels on a scope:

  • CH1: monitoring the C2 charge (pin 2, 6 input)
  • CH2: monitoring the pin 4 reset charge/discharge
  • CH3: monitoring the pin 3 output

Here’s a trace of the initial trigger showing the reset line coming high, and the oscillation kick-off:

scope_trigger

And on a wider scale - though hard to see the details - here’s a complete “ding-dong” cycle. The main point to note is the reset discharge over about 1.2s before the 555 shuts off:

scope_trigger

Construction

Designed with Fritzing: see DoorbellKit.fzz.

Breadboard

The Schematic

Credits and References

About LEAP#201
555 TimerOscillatorsKit

This page is a web-friendly rendering of my project notes shared in the LEAP GitHub repository.

Project Source on GitHub Return to the LEAP Catalog
About LEAP

LEAP is my personal collection of electronics projects - usually involving an Arduino or other microprocessor in one way or another. Some are full-blown projects, while many are trivial breadboard experiments, intended to learn and explore something interesting.

Projects are often inspired by things found wild on the net, or ideas from the many great electronics podcasts and YouTube channels. Feel free to borrow liberally, and if you spot any issues do let me know or send a pull-request.

NOTE: For a while I included various scale modelling projects here too, but I've now split them off into a new repository: check out LittleModelArt if you are looking for these projects.

Project Gallery view the projects as an image gallery Notebook reference materials and other notes Follow the Blog follow projects and notes as they are published in your favourite feed reader