#791 555 Breadboard Pulse Generator
A 555 timer-based square wave generator designed for use on a breadboard. Provides variable frequency control in 4 ranges, with a fixed (adjustable) duty cycle.

Notes
It’s often useful to have a square wave generator to use on a breadboard circuit, without having to deploy a full function generator.
This project takes the basic LEAP#517 555 Timer Fixed-duty VFO circuit and puts it on a small protoboard designed to plug into a breadboard.
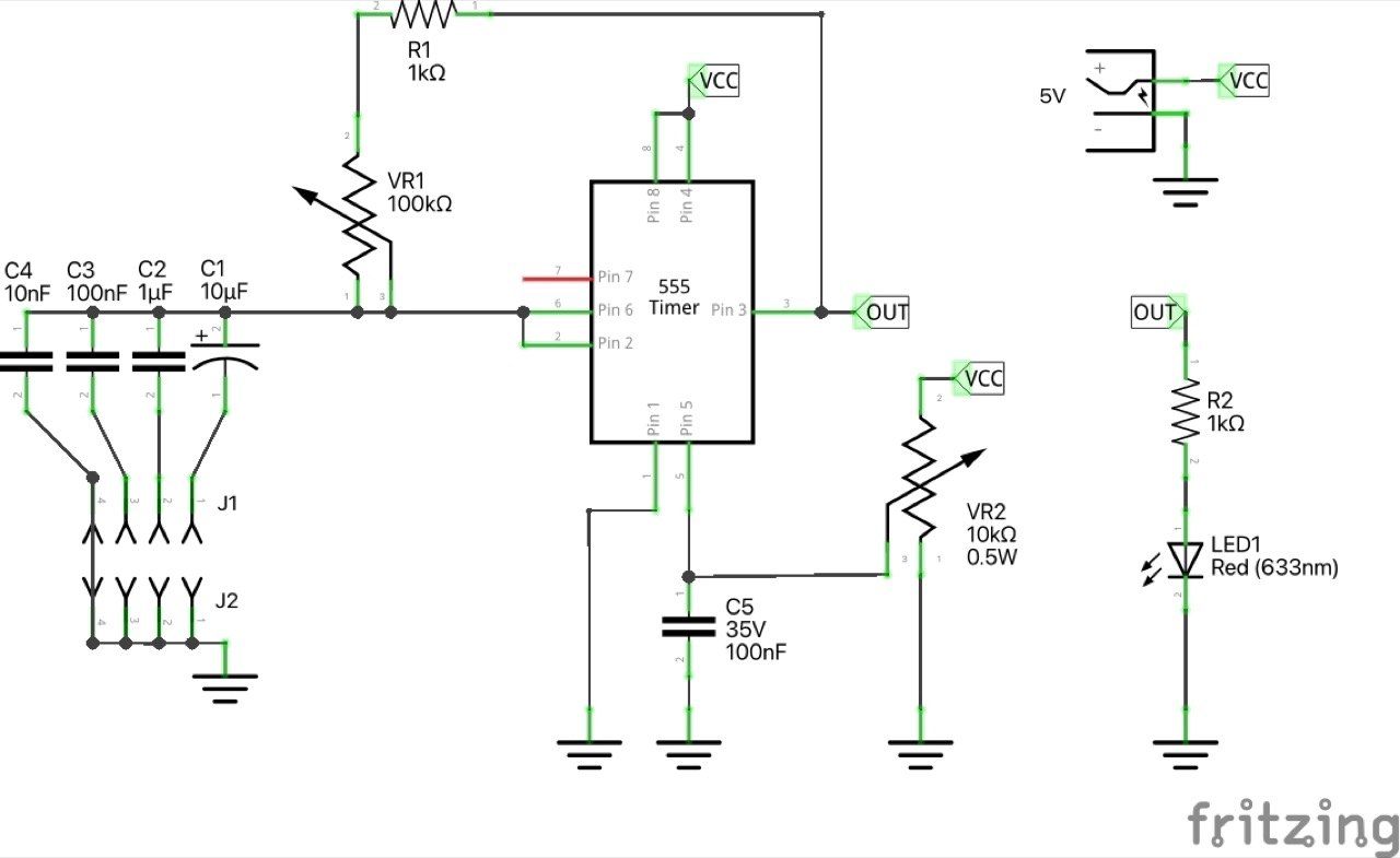
Circuit Design
Designed with Fritzing: see BreadboardPulseGen.fzz.
- VR1 provides frequency control
- 4 frequency ranges based on which capacitor (C1-C4) is connected
- R1 ensures a minimum 1kΩ resistance
- VR2 provides fine adjustment of the duty cycle
Expected frequency ranges:
| Capacitor | Min Frequency | Max Frequency |
|---|---|---|
| C1 - 10µF | 0.713 Hz | 72 Hz |
| C2 - 1µF | 7.129 Hz | 720 Hz |
| C3 - 100nF | 71.287 Hz | 7.2 kHz |
| C4 - 10nF | 712.871 Hz | 72 kHz |



Breadboard Testing


Protoboard Build
Transferring the circuit to a small piece of protoboard:



Testing the breadboard adapter:
