#034 Low-light Trip Detector
Use an Arduino to monitor an LDR sensor, and plot the results with Processing.

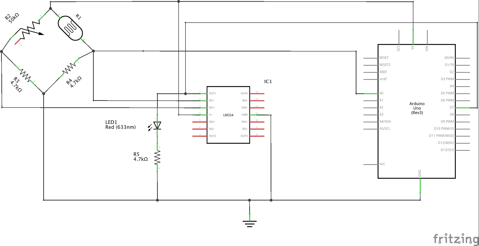
Notes
This demonstrates two circuit concepts:
- a light sensor comprising a light-dependent resistor (LDR) and Wheatstone Bridge.
- a threshold detector using an OpAmp comparator.
The Arduino only acts as a measurement device in this circuit. It reads the voltage at the base of the LDR with an analog input pin, and reads OpAmp comparator status with a digital input pin.
Calibrating the Wheatstone Bridge
The particular LDR used has a range of about 200Ω (bright light) to 20kΩ (dark). However the ambient light conditions used for testing the circuit exhibited a typical range of 2kΩ-5kΩ, hence 4.7kΩ is selected as the common resistor value in the bridge so that we can drive positive and negative voltages from the bridge. A variable resistor opposes the LDR, so that the actual threshold level can be trimmed.
The voltage differential measured across the bridge - from the base of the pot to the base of the LDR - will tend to rise in lighter conditions as the LDR resistance drops. As conditions get darker, the LDR resistance rises until a point there the voltage differential will go negative.
Comparator
This voltage differential is fed to an OpAmp comparator (an LM324 Low Power Quad Op-Amp). By feeding the LDR end of the differential to the negative input of the comparator, it acts as a low-threshold trigger. Reversing the inputs to the comparator could be used for a high-threshold trigger.
Note: the circuit as described does not follow best practices for tethering the unused OpAmp units in the LM324 since this is only a test and it didn’t have a noticeable impact on behaviour.
Behaviour
Here’s a sample trace taken with LEAP#090 PlotNValues (a simple Processing sketch). The lower plot is the voltage at the base of the LDR as I roll a ball in the vicinity of the LDR. The upper plot is the comparator output demonstrating how it flips high when the light level goes below the preset threshold.

Construction



Credits and References
- LM324 datasheet - Low Power Quad Op-Amp
- Properly terminating an unused op amp
- Download Processing