#755 9V (PP3) to 5V or 3.3V Power Adapter
Building an MC34063-based buck converter adapter for a 9V battery, with output voltage selectable between 5V and 3.3V.

Notes
This project is inspired by the snapVCC (no longer available) by electronut back in 2015 or so. It is based around the Texas Instruments TPS560200 buck converter with 500 mA output current, mounted on a 9V battery clip. It allowed for a selectable 3.3V or 5V output.
The
Nine-volt battery
size, regardless of chemistry, is commonly designated PP3 — a designation originally reserved solely for carbon-zinc, or in some countries, E or E-block. Designations for this format include NEDA 1604 and IEC 6F22 (for zinc-carbon) or MN1604 6LR61 (for alkaline).
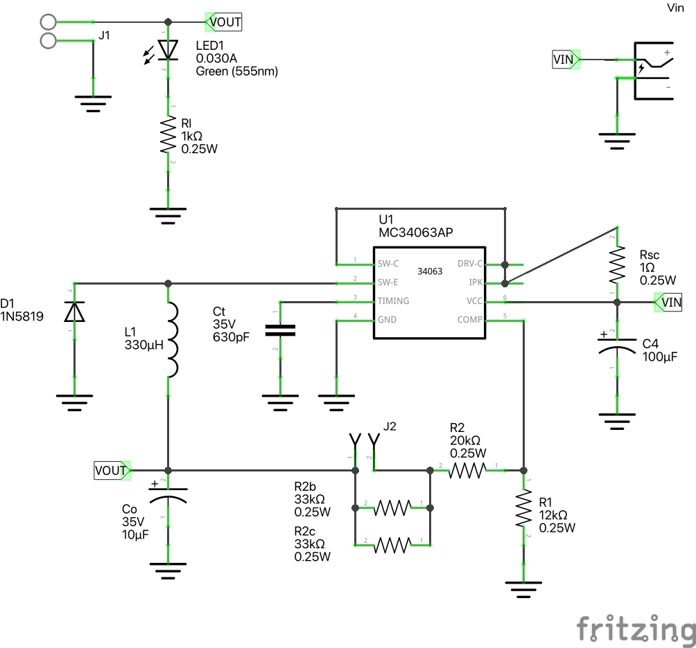
Circuit Design
I’ve redesigned this around the Motorola MC34063A DC–to–DC converters, as this is a suitable chip that I have on hand.
OnSemi also provide a MC34063A Design Worksheet to assist.
Some givens and assumptions
Vf = 0.6V; 1N5819 forward voltageVsat = 1.26V; saturation Voltage of Power Switch TransistorVripple = 100mV; chosen peak ripple voltage- Design for 150mA and 30% inductor ripple (typical inductor use 20-40% of the average output current)
Il(avg) = 150mAIripple = 150mA * 30% = 45mAIpk = Il(avg) + Iripple/2 = 150 + 45/2 = 172.5mA
f = 40Khzswitching frequency
Parameter Calculations
| Parameter | Formula | Vout = 5V | Vout = 3.3V |
|---|---|---|---|
Ton/Toff |
(Vout + Vf) / (Vin - Vsat - Vout) |
2.04 | 0.88 |
Ton + Toff |
1 / f |
25µs | 25µs |
Toff |
(Ton + Toff)/(Ton/Toff + 1) |
8.22µs | 13.29µs |
Ton |
(Ton + Toff) – Toff |
16.78μs | 11.71μs |
Ct |
4.0 * 10^-5 * Ton |
671pF | 468pF |
Rsc |
0.3/Ipk |
1.74Ω | 1.74Ω |
Lmin |
(Vin - Vsat - Vout)/Ipk x Ton |
267.5μH | 302µH |
Cout |
Ipk (Ton + Toff)/(8 * Vripple) |
5.39μF | 5.39μF |
R1 |
given | 12kΩ | 12kΩ |
R2 |
R1 * (Vout/1.25 - 1) |
36kΩ | 19.68kΩ |
Note: the MC34063A Design Worksheet
appears to have an error in the calculation of Lmin (it uses Iripple instead of Ipk)
With these components, we should be able to select between 3.3V and 5V output by selecting between R2 of 12kΩ and 20kΩ.
| Ref | Selected |
|---|---|
| Co | 10μF |
| Ct | 680pF |
| L1 | 330μH |
| R1 | 12kΩ |
| R2 (Vout = 5V) | 33kΩ // 33kΩ + 20kΩ = 36.5kΩ |
| R2 (Vout = 3.3V) | 20kΩ |
Circuit Layout


Breadboard build to validate the circuit:

Checking with R2=20kΩ, actual Vout = 3.41V:

| Checking with R2=20kΩ+(33kΩ | 33kΩ), actual Vout = 5.12V: |

Build Log
Planning the layout on a DIP28 adapter board using SMD components (except for the 1Ω sense resistor that I only had available in through-hole).

I scavenged the 9V connector from a dead battery (just remember to reverse the polarity).

Only a couple of bodge wires required to complete the circuit, and I was able to keep the entire circuit within the available space.


Testing the 3.3V selector:

Testing the 5V selector:

The completed unit attached to a battery:

The completed unit:

Credits and References
- snapVCC
- The 3.3/5 V super-efficient regulator that snaps right on your 9 V battery
- electronut/ElectronutLabs-snapVCC - GitHub
- Nine-volt battery
- MC34063 datasheet
- MC34063A datasheet - OnSemi
- MC34063A Design Worksheet - OnSemi
