#358 MC34063 Boost Converter Kit
Build and test an MC34063-based boost converter kit.

Notes
The MC34063 is a monolithic DC-to-DC switching controller that can be adapted to step-down, step-up and inverting applications with a minimum of external components.
I purchased the “Power module boost module 5V lift 12V l/c MC34063 module DIY electronic production kit IC” (aliexpress seller listing) for US$0.88 (Nov-2017).
The module is a very cheap kit designed by ICStation ICSK034A but now available from many sellers on aliexpress, ebay etc.
It has a fixed configuration to boost 5V in to 12V out.
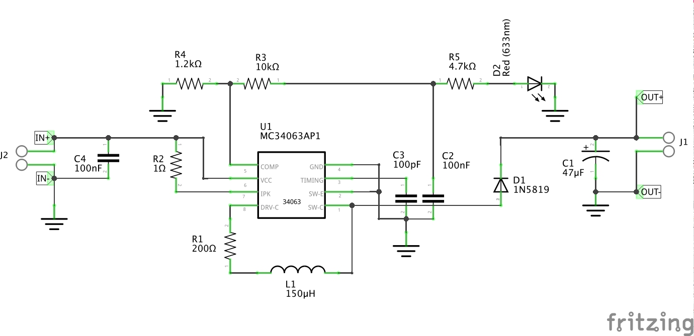
Parts
| Ref | Item | Qty |
|---|---|---|
| U1 | MC34063AP1 | 1 |
| C1 | electrolytic capacitor 47µF | 1 |
| C2 | ceramic capacitor 104, 100nF | 1 |
| C3 | ceramic capacitor 101, 100pF | 1 |
| C4 | ceramic capacitor 104, 100nF | 1 |
| D1 | 1N5819 | 1 |
| D2 | Red LED | 1 |
| J1,2 | terminal block | 2 |



Construction



Under test, it is delivering 11.52V (no load):

Credits and References
- MC34063 datasheet
- “Power module boost module 5V lift 12V l/c MC34063 module DIY electronic production kit IC” (aliexpress seller listing)
- Originally purchased for US$0.88 (Nov-2017), no longer available from this seller
- “Power Step Up Module 5V + 12V step-up Board MC34063 Module DIY Electronic Production Kit Converter” (aliexpress seller listing)
- another seller, currently listing for SG$1.14 (Jan-2026)
- ICSK034A - icstation, original source?
- ..as mentioned on my blog