#759 PWM Motor Control Module
Test and reverse-engineer cheap PWM module designed for 0%-99% duty cycle control at 5-16V to 10A.

Notes
I often build PWM control circuits based around a 555 timer. But is it worth making my own when PWM modules like this are available for ~S$1?
Seller’s Specification:
- Voltage: DC 5V-16V
- Continuous Current: 10A
- Short maximum current: 20A (less than 10 seconds)
- Speed control mode: PWM step-less speed regulation, can also be used to adjust the light
- Control mode: speed control potentiometer (clockwise clicked open, continue to rotate clockwise from 1% to 99% speed)
- Duty cycle: 0%-99% (0% position is the state of the switch off when the potentiometer is most on the left).
- When the current is switched on, the 0.002A (long time no need to switch off the governor is no current).
- Efficiency: the maximum efficiency is as high as 98%.
- Volume: long 3cm (excluding potentiometer), wide 2cm, high 1.4cm
Operating Principle and Circuit Design
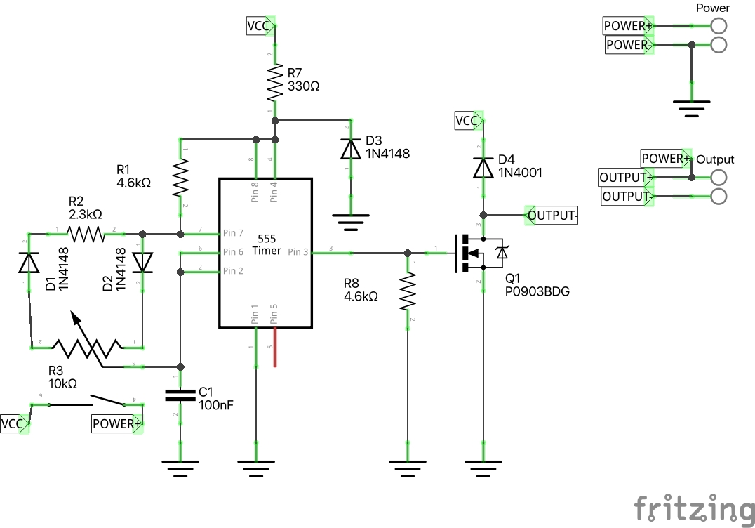
Taking a closer look at the module, it basically comprises:
- 555 timer configured as a variable duty cycle astable using diode steering
- theoretically running at around 300Hz
- the duty-cycle pot has a built-in switch, used to cut the common power input
- low-side MOSFET (NIKOS P0903BDG) controls the output
- NOTE: output connections share a common +ve with power input, but not a common ground
Here’s my re-drawing of the module circuit designed with Fritzing: see MotorControlModule.fzz.


Testing
With 5V power supply and a simple resistive (LED) load, tracing the gate/555 timer out:
- with duty cycle dialed to min: +duty 2.5% at 350Hz
- with duty cycle dialed to max: +duty 95.5% at 350Hz


Tracing the output:
- with duty cycle dialed to min: +duty 2.5% at 350Hz
- with duty cycle dialed to max: +duty 95.5% at 350Hz


