#732 LED Flicker Kit
A flame or fire emulator driven by an ATtiny85 suitable for use in scale models or displays.

Notes
It is quite common that I’ll want to add fire or flame effects to a scale model build. This project is a general-purpose solution that could be installed to provide a range of effects from a raging billowing fire through to gently glowing embers.
I have tried various ways to mimic fire, but one of the most reliable is the one used here: a simple algorithm implemented in a microcontroller (an ATtiny85 in this case).
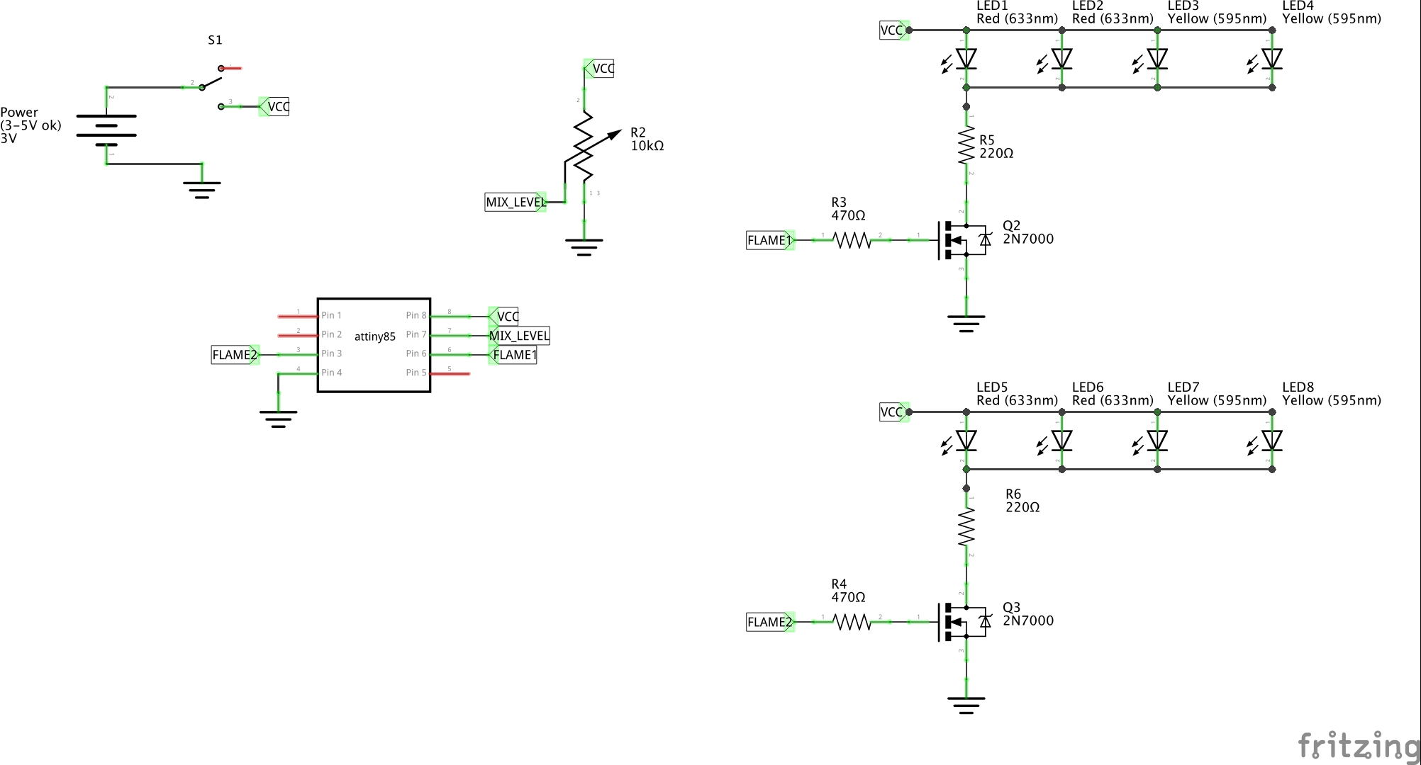
Circuit Design
The controller is implemented in code on an ATtiny85. Some circuit notes:
- the PWM outputs are used to control low-side n-channel FETs rather than directly drive the outputs. This ensures that current load on the ATtiny85 does not exceed limits (10mA per pin, 60mA total).
- the LEDs and accompanying current-limiting resistors are just for demonstration purposes - these can be changed as required for a particular application.
- the flame animation aggressiveness is set with a variable resistor.
- I initially built this to be run from 5V USB but got stumped trying to hide a suitable power supply in the picture frame. Luckily, the circuit also works just fin on 3V (2xAAA) - though I don’t know how long the batteries will last.


Testing on a breadboard:

Code
The code is available in GitHub. It comprises:
- FlickerKit.ino - main program
- dial.h / dial.cpp - encapsulates the variable resistor input
- flame.h / flame.cpp - flame class, implements the flicker algorithm. Instantiated for each LED output.
Protoboard Build
After breadboard verification, I put the circuit on a small protoboard. I’ve given this one to a fellow modeller.
