#370 TS3A5018 Quad SPDT Analog Switch
Testing the TS3A5018 Quad SPDT Analog Switch with a simple 555 timer and Arduino demo.

Here’s a quick demo..
Notes
Digital switches seem to be well suited for switching applications that are more complex than can be achieved with a simple FET or BJT, but in lower power situations than might be more suited to a relay. Particular applications I have in mind are switching amplifier gain stages, filter gangs, and circuit subsystems.
They are available in a range of pole/throw configuration, and importantly with defined make-before-break or break-before-make behaviour.
I’m testing a TS3A5018 here, which I obtained already populated on a convenient breakout module.
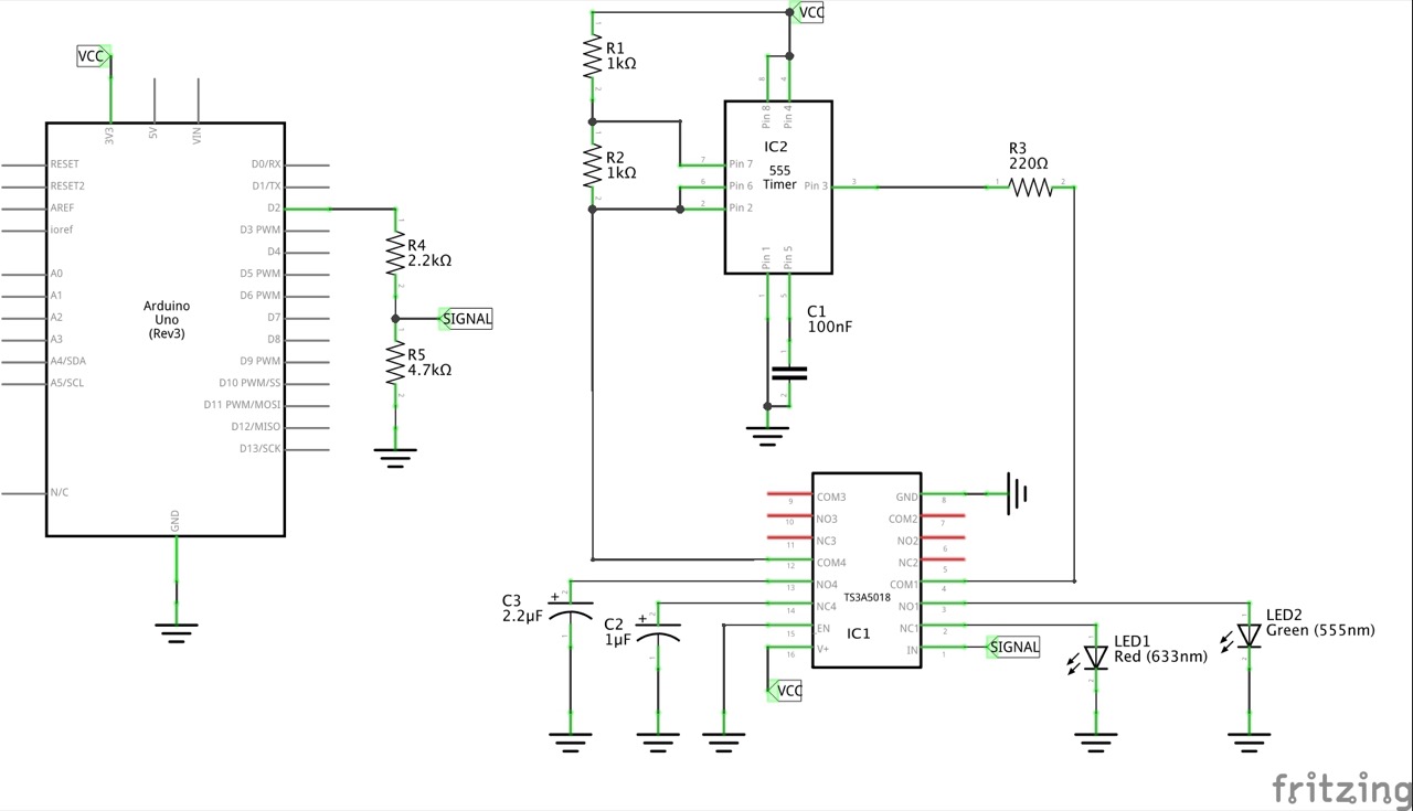
The TS3A5018 is a 1.8 to 3.6V device with four SPDT switches controlled from a single input, and a master active-low enable pin. It is guaranteed break-before-make (max 58ns).

Code Example
The TS3A5018.ino sketch uses two of the switches in a simple demonstration with an Arduino Uno and 555 timer:
- one switch alters the timing capacitor in a 555 astable oscillator, switching the frequency from 1 Hz to 2.4 Hz
- another switch changes the LED (color) running on the oscillator output
The TS3A5018 is only rated for 1.8 to 3.6V, so a 3.3V rail is used for the offboard circuit, and simple voltage divider level-shifts the Arduino output pin.
Construction
Designed with Fritzing: see TS3A5018.fzz.



Credits and References
- TS3A5018 Info and Datasheet
- TS3A5018 module - from an aliexpress seller
- ..as mentioned on my blog
