#795 CD4011 Toggle Touch Switch
Testing a common CD4011 touch switch circuit with single on/off toggle pad.

Here’s a quick demo..
Notes
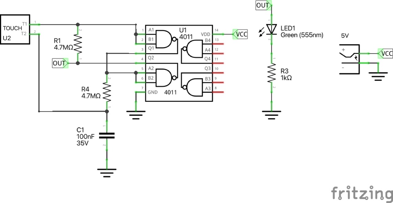
This is a common touch switch circuit based on two NAND gates from a CD4011.
I’ve made a touch pad from a small piece of copper-clad circuit board, with pins for plugging into a breadboard.
In practice, the performance is quite unreliable, certainly not good enough for a real-world application.
Circuit Design
Designed with Fritzing: see ToggleTouchSwitch.fzz.


Performance
Testing on a breadboard:

See a quick demo..
In practice, the performance is quite unreliable. It appears very dependent on ambient humidity, and how dry or moist one’s fingers are. Certainly not reliable enough for a real-world application.
Replacing the touch pads with a push-button actually works quite well. Adjusting the capacitor value could improve debouncing the switch.

Credits and References
Reference Circuit #1
https://www.talkingelectronics.com/projects/TouchSwitch/TouchSwitch-1.html

