#075 Monostable 74LS122
Simple pulse trigger using 74LS122 monostable with external timing configuration.

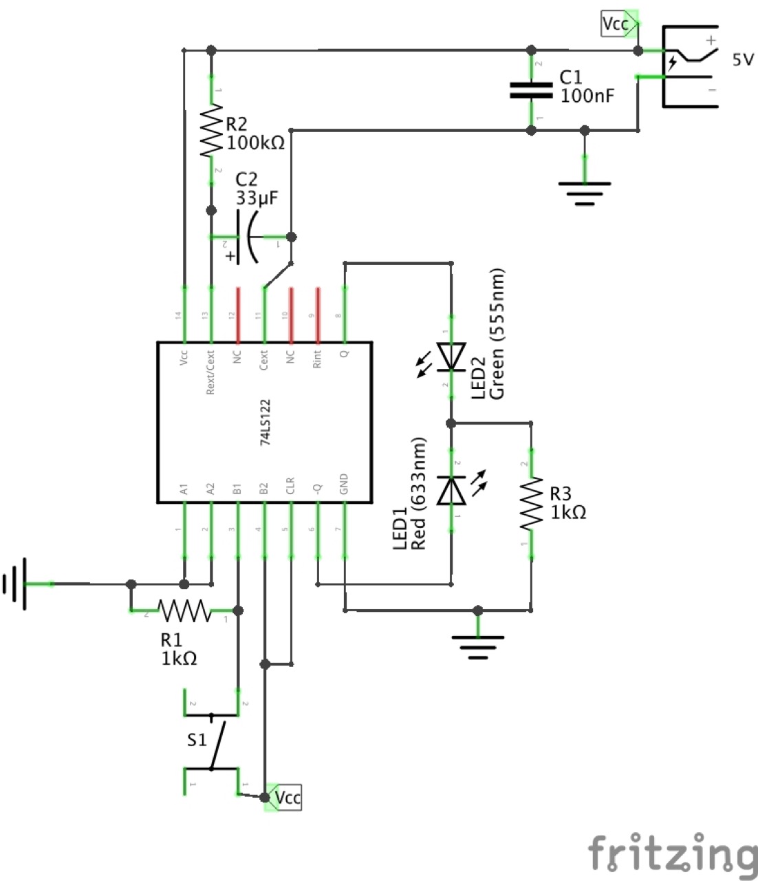
Notes
The 74LS122 monostable multivibrator in this circuit has pulse width programmed by selection of external resistance and capacitance values R2 and C2. Pulse width is given as:
tW = K * R2 * C2
=> where K is nominally 0.45. If C2 is in μF and R2 is in kΩ then tW is in seconds
For 33μF and 100kΩ then pulse width is 1.485s. This is intentionally large so that a visible pulse produced.
Once triggered, the basic pulse width may be extended by retriggering the gated low-level-active (A) or high-level-active (B) inputs, or be reduced by use of the overriding clear.
In this circuit we have a pushbutton to trigger the pulse. LEDs are separately connected to output Q and Q complement, so they will toggle as the pulse goes high and low respectively.
Construction
Designed with Fritzing: see Monostable.fzz.


Credits and References
- 74LS122 Datasheet
- A similar circuit can be found in “Project 18 - 74LS122 Monostable” from Beginning Digital Electronics Through Projects