#729 Missing Pulse Detector
Presenting a missing pulse detector circuit based on a 555 timer monostable, and tested using a 555/4011 interruptible pulse generator.

Here’s a quick demo..
Notes
The missing pulse detector is made using a 555 time in monostable mode. Incoming pulses continually reset the timing cycle. A missing pulse allows the timing cycle to complete, changing the output state.
The circuit is described in many places, including:
- The 555 Timer Applications Sourcebook - experiment 8
- Engineer’s Mini-Notebook 555 Timer IC Circuits p12
Circuit Design
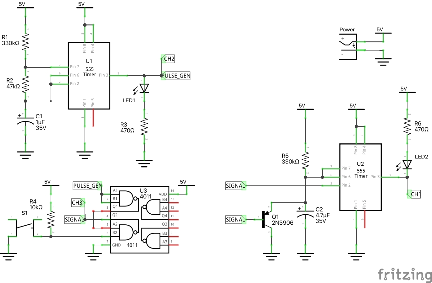
The circuit includes three main sub-systems:
- a test pulse generator (555 U1)
- a test pulse interrupter (pushbutton and CD4011 U3)
- the actual missing pulse detector (555 U2)
The test pulse generator:
- simply a 555 timer (555 U1) configured in astable mode running at 3.396 Hz, 88.9% duty cycle.
- An indicator LED1 is attached to show the output
PULSE_GENin action
The test pulse interrupter:
- uses one NAND gate from CD4011 U3(1) to invert the
PULSE_GENoutput, so pulses are HIGH spikes at ~11.1% duty cycle - combines with the normally-HIGH push-button into a second NAND gate from CD4011 U3(2), the output labelled
SIGNAL - when the push-button is not pressed:
- CD4011 U3(2) output
SIGNALreproduces thePULSE_GENsignal
- CD4011 U3(2) output
- when the push-button is pressed:
- CD4011 U3(2) output
SIGNALis pulled HIGH
- CD4011 U3(2) output
The missing pulse detector:
- is based on a 555 timer (555 U2) configured in monostable mode with Time High = 1706 ms
- while the
SIGNALis pulled LOW (every pulse)- it continuously triggers the timing cycle, keeping the output HIGH
- when the
SIGNALLOW pulse is missed for longer than the monostable timing, then the output goes LOW - the indicator LED2 is configured on the high side of the output, so that is lights when pulses are missed.
The monostable timing is set by R5/C2. These need to be adjusted so that the timing is longer than the expected period of incoming pulses. A practical missing pulse detector would switch R5 with a small fixed resistor (>=1kΩ) and a large potentiometer, and possible make C2 switchable between different “ranges” so that the sensitivity can be adjusted for the frequency of the signal being monitored.


Built on a breadboard for testing:

Test
Here is the scope trace of a sample run. The signals
- CH1 (Yellow) - traces the output of the missing pulse detector
- CH2 (Blue) - traces the continuous
PULSE_GENpulse train - CH3 (Red) - traces the
SIGNAL, normallyPULSE_GENexcept when the push-button is pressed
The button was pressed 4 times during the sweep, but on ly the first and last were long enough to cause the missing pulse detector to indicate.

