#788 AT89C2051 Counters
Using an 8051 timer register as a counter with the AT89C2051. Demonstrates a manually triggered counter with the current count printed to an LCD.

Here’s a quick demo..
Notes
8051 timers may be configured as counters by setting the C/T flag in the TMOD register. Behaviour is the same as for timer mode, the only difference is clock source. For counters, the clock source is pins T0/T1. Sampled every machine cycle, with the counter incremented on falling transition.
- T0: counter 0, P3.4
- T1: counter 1, P3.5
TMOD Register
TMOD is an 8-bit register used to set timer mode of Timer0 and Timer1.

| Bit | Value | Description |
|---|---|---|
| GATE (7,3) | 0 | Enable Timer/Counter when TR0/TR1 is set |
| GATE (7,3) | 1 | Enable Timer/Counter only when the INT0/INT1 pin is high and TR0/TR1 is set. |
| C/T (6,2) | 0 | Use as Timer |
| C/T (6,2) | 1 | Use as Counter |
| M1+M0 (5+4,1+0) | 00 | Mode 0: 13-bit timer/counter, 8-bit of THx & 5-bit of TLx |
| M1+M0 (5+4,1+0) | 01 | Mode 1: 16-bit timer/counter, THx cascaded with TLx |
| M1+M0 (5+4,1+0) | 10 | Mode 2: 8-bit timer/counter (auto-reload mode), TLx reload with the value held by THx each time TLx overflow |
| M1+M0 (5+4,1+0) | 11 | Mode 3: Split the 16-bit timer into two 8-bit timers i.e. THx and TLx like two 8-bit timer |
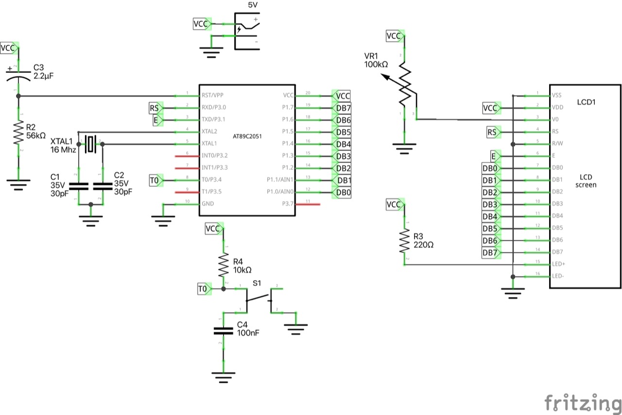
Demo Circuit Design
Designed with Fritzing: see Counters.fzz.
A push-button is attached to T0 counter input, with the input normally pulled high. Simple RC debouncing is provided with C4.
The current count is written to an LCD screen.


The Code
See src/Counters.c.
Most of the code relates to the LCD control.
The counter demonstration is contained within the run_counter method:
void run_counter(void) {
TMOD=0b00000110; // counter 0, mode 2, 8 bit mode
while(1) {
TL0 = 0x00;
TH0 = 0x00;
TR0 = 1; // counter 0 on
while(!TF0) { // loop until overflow
if (TL0 == 43) break; // limit the count
write_count(TL0);
}
TR0 = 0; // counter 0 off
TF0 = 0; // clear flag
}
}
This is a very naïve use of the counter:
- the counter is initialised with a starting value of 0
- the external trigger (button press to T0) increments the counter
- the current count (in
TL0) is repeatedly written to the LCD screen - when the count reaches the pre-determined limit, it resets the count
Programming
The src/Makefile is setup to compile the code using the SDCC compiler .. running on macOS in this instance:
$ cd src
$ make
sdcc -mmcs51 --code-size 2048 Counters.c -o Counters.ihx
packihx Counters.ihx > Counters.hex
packihx: read 32 lines, wrote 51: OK.
Program the chip using at89overlord and
the LEAP#394 AT89C2051 Programmer:
$ at89overlord -p /dev/tty.usbserial-2420 -f ./Counters.hex
# Initializing the programmer...
# Initialized!
# Confirming chip ID...
# Confirmed!
# Erasing flash...
# Done!
# Writing flash...
# Done!
# Verifying...
# Done!
Testing
I have the circuit setup on a breadboard with the #780 AT89C2051 Breadboard Adapter:

